De kern
-
Niet-aangeboren hersenletsel komt vaak voor; zelfs ogenschijnlijk licht neurologisch letsel kan langdurige gevolgen hebben voor het functioneren.
-
Hersenletsel heeft voor iedereen een andere impact op het dagelijks functioneren en de maatschappelijke participatie.
-
In Nederland is voldoende goede zorg beschikbaar; het is van belang het regionale zorgaanbod te kennen zodat men gericht kan doorverwijzen.
Niet-aangeboren hersenletsel kan ontstaan door trauma (hersenschudding, hersenkneuzing) of door een beroerte, hersenontsteking of zuurstoftekort. De twee voornaamste oorzaken zijn beroerte en trauma door een ongeval. De acute medische zorg is sterk verbeterd en patiënten worden ook steeds sneller ontslagen na ziekenhuisopname en revalidatie. Na een jaar woont 95% weer thuis, maar voor sommigen heeft het hersenletsel langetermijngevolgen die de kwaliteit van leven, de dagelijkse activiteiten en zelfs de deelname aan het maatschappelijk verkeer ernstige schade toebrengen.12345 Het blijft vaak lastig om die gevolgen te herkennen en gericht aan te pakken.
Niet-aangeboren hersenletsel is geen medische diagnose en heeft geen eenduidige definitie. Het kan betrekking hebben op zeer verschillende ICPC-diagnoses, zoals CVA/TIA (K89, K90), Multipele traumata/inwendige letsels (A81), Laat gevolg van letsel (A82), Hersenschudding/hoofdtrauma (N79), Fractuur schedel (L76.01), Ander letsel hoofd (N80), Meningitis/encefalitis (N71), Benigne neoplasma zenuwstelsel (N75) en Intoxicaties (A84, A86, D73, P16).
Het kan gaan om zeer verschillende ICPC-diagnoses
Uit de NIVEL-zorgregistraties blijkt dat er bij huisartsenpraktijken in 2016 in totaal 645.000 personen met niet-aangeboren hersenletsel bekend waren.6 Dat is meer dan de enkele CVA-patiënt die veelal in gedachten komt als er over niet-aangeboren hersenletsel wordt gesproken. Binnen het Research Network Family Medicine Maastricht vonden we op basis van de hierboven genoemde ICPC-codes een prevalentie van 29,6 patiënten met niet-aangeboren hersenletsel per 1000 ingeschreven patiënten – dat is 64 patiënten per normpraktijk. Patiënten met CVA en TIA vormen de grootste groep (65%), gevolgd door patiënten met traumatisch hersenletsel (15%). Dat laatste is waarschijnlijk een onderschatting, want de meeste hersentrauma’s (zo’n 80%) zijn niet zo zwaar dat men ermee naar de huisarts gaat.5
Casus | Meneer Aalbers klaagt over spanning
Meneer Aalbers (30 jaar) komt bij de huisarts en klaagt over spanning op zijn werk. Hij lijkt zijn taken niet meer aan te kunnen en wordt gehinderd door hoofdpijn, vermoeidheid en drukte als er meer mensen tegelijk in de kamer zijn. Hij is niet bekend met dit soort klachten. Hij maakt zich zorgen over wat er aan de hand zou kunnen zijn. Bij doorvragen blijkt dat meneer Aalbers drie maanden geleden op de fiets is aangereden. Hij is op zijn hoofd gevallen en twintig minuten buiten bewustzijn geweest. In het dossier vindt de huisarts de brief van zijn bezoek aan de Spoedeisende Hulp, waar hoofdletsel werd vastgesteld zonder aanwijzingen voor hersenletsel op de scan. Advies was ‘het even rustig aan te doen’. Na enkele dagen is hij weer aan het werk gegaan, maar vorige week heeft hij zich ziekgemeld.
Lichte schade geen garantie voor volledig herstel
Bij een TIA, een tijdelijke afsluiting van een bloedvat in de hersenen, zijn de neurologische verschijnselen van voorbijgaande aard. Dit betekent echter niet dat er geen restverschijnselen kunnen optreden die interfereren met dagelijkse bezigheden. Hetzelfde geldt voor een mild or minor stroke, waarvoor de patiënt meestal niet hoeft te worden opgenomen. In een onderzoek waarbij patiënten met TIA of minor stroke werden geïnterviewd, rapporteerde 51% vier maanden na het incident vijf of meer klachten die vergelijkbaar waren met klachten na een CVA.7 De meest voorkomende klachten waren vermoeidheid, cognitieve en communicatieproblemen.
Vergelijkbare restverschijnselen werden gevonden bij mensen met licht traumatisch hersenletsel (LTH), gedefinieerd als een score van 13-15 op de Glasgow Coma Scale en een periode van posttraumatische amnesie korter dan 24 uur of bewustzijnsverlies korter dan dertig minuten.8 Meestal blijft het voor deze patiënten bij één bezoekje aan de SEH en dat zou gezien de gunstige prognose ook voldoende moeten zijn. Maar in een recent grootschalig Nederlands onderzoek bij 910 LTH-patiënten bleek dat 84% na twee weken een of meer posttraumatische klachten had. Na zes maanden had 72% minstens één posttraumatische klacht en ondervond 44% beperkingen in het dagelijks functioneren; van de patiënten tussen de 16 en 64 jaar was 28% nog niet teruggekeerd naar zijn of haar werk.9
Een ander recent onderzoek laat zien dat patiënten vier jaar na een LTH significant meer cognitieve problemen en minder maatschappelijke participatie rapporteren dan de controlegroep.10 Ook licht neurologisch letsel kan dus langdurig functionele gevolgen hebben die zelfs chronisch kunnen worden.
De neurologische ernst van hersenletsel blijkt een slechte voorspeller van eventuele functionele gevolgen. De aspecifieke cognitieve en emotionele klachten die optreden zijn vergelijkbaar bij de verschillende diagnoses.
Iedereen is anders
Uit het voorgaande blijkt wel dat het voor de patiënt van groot belang is dat we vanuit een breder perspectief kijken naar de persoon en diens omgeving. Dit is al gebruikelijk in de revalidatiegeneeskunde, waar men uitgaat van de International Classification of Functioning (ICF) en behandeldoelen stelt die betrekking hebben op dagelijkse activiteiten en maatschappelijke participatie.
Hersenletsel treft niet slechts het brein maar een uniek persoon, die leeft in een wereld die unieke eisen stelt aan deze persoon en dit beschadigde brein. Een onderzoek onder 325 CVA-patiënten, van wie 73% rechtstreeks naar huis was ontslagen, wees uit dat de maatschappelijke participatie zes maanden na het CVA minder was dan vóór het CVA; patiënten ervoeren meer beperkingen en waren minder tevreden over de participatie.11
Dezelfde 325 patiënten zijn een jaar na het CVA gevraagd naar hun kwaliteit van leven. Er bleek een onderscheid te zijn tussen een groep met een gunstige uitkomst en een groep met een ongunstige uitkomst.12 De ongunstige uitkomst werd voorspeld door psychologische factoren en niet door demografische factoren, zoals leeftijd of letselgerelateerde factoren zoals de ernst van het CVA. Ongunstige psychologische factoren bleken ondermeer pessimisme, neuroticisme, passieve coping, gevoelens van hulpeloosheid, minder zelfeffectiviteit en minder aanpassing aan de veranderingen door het letsel.
Uit het eerder aangehaalde onderzoek bij LTH-patiënten bleek dat ook bij hen de mate van herstel na zes maanden werd voorspeld door emotionele distress en passieve coping.9 Het is dus van belang om niet alleen aandacht te hebben voor de medische diagnose maar vooral ook voor de wijze waarop de persoon omgaat met de functionele gevolgen van het hersenletsel.
Vervolg casus
Meneer Aalberse heeft naar alle waarschijnlijkheid een licht traumatisch hersenletsel met initieel goed herstel, maar nu de cognitieve belasting toeneemt (nieuwe functie, hoger prestatieniveau, grotere uitdagingen) duiken er toch restverschijnselen op. De informatie die de huisarts heeft gegeven, was niet voldoende om zijn activiteiten te kunnen hervatten. Meneer Aalberse krijgt daarom een korte poliklinische revalidatiebehandeling, waarna hij een goede balans weet te vinden tussen de belasting van zijn nieuwe functie en de belastbaarheid door de restverschijnselen van het fietsongeval. Het revalidatieteam bestaat uit een revalidatiearts (intake), een psycholoog (diagnostiek en uitleg) en een ergotherapeut (balans tussen belasting en belastbaarheid). Meneer Aalberse is inmiddels weer aan het werk.
Aspecifieke klachten, en dan?
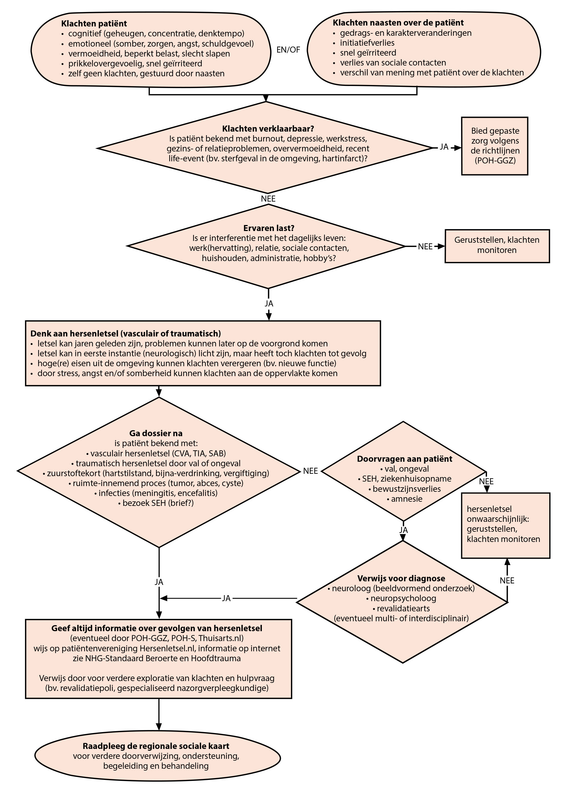
Een belangrijke eerste stap voor de huisarts is erkennen dat hersenletsel vaak voorkomt en onzichtbare (langetermijn)-gevolgen kan hebben. Maar het herkennen van de klachten is niet eenvoudig. De gevolgen zijn vaak onzichtbaar en de klachten zijn veelal aspecifiek. Bovendien kan het zijn dat niet de patiënt zelf op het spreekuur komt, maar iemand uit diens omgeving, een partner of andere naaste die aangeeft dat de patiënt ‘zo veranderd is’. Omdat hersenletsel vaak wordt gemist als onderliggende oorzaak van aspecifieke klachten, wijst de website ‘leg de link’ huisartsen en andere zorgverleners op het mogelijke verband tussen ‘vage’ klachten en hersenletsel. Daarnaast hebben we een beslisregel ontwikkeld bij klachten die het gevolg zijn van niet-aangeboren hersenletsel [figuur].
Figuur | Beslisregel voor het opsporen van niet-aangeboren hersenletsel in de huisartsenpraktijk
Klik hier voor de pdf-versie van de beslisregel.
Ontwikkeld door C. van Heugten, N. Sillekens, J. Metsemakers en M. van den Akker met steun van Hersenstichting, Stichting Gehandicaptenzorg Limburg, Maastricht University en Expertisecentrum Hersenletsel Limburg, juni 2018.
De beslisregel is ontwikkeld op basis van literatuuronderzoek, inventarisatie van vergelijkbare instrumenten in andere landen, input vanuit scholingen aan huisartsen en gesprekken met experts in de huisartsgeneeskunde, revalidatiegeneeskunde, neurologie en (neuro)psychologie. In workshops hebben potentiële gebruikers een conceptversie van de beslisregel gebruikt ter ondersteuning van het klinisch redeneerproces bij relevante casuïstiek. Onder de potentiële gebruikers waren huisartsen en andere zorgaanbieders in de zorgketen voor mensen met niet-aangeboren hersenletsel.
Veel klachten na hersenletsel zijn aspecifiek en komen ook voor bij andere aandoeningen.7 Sommige klachten, zoals post-concussive symptoms, komen ook vaak voor in de algemene bevolking zonder dat ze directe gevolgen hebben voor het maatschappelijk functioneren.13 Een aantal somatische klachten (hoofdpijn, misselijkheid, dubbelzien) en klachten in communicatie en cognitie (trager denken, prikkelgevoeligheid) is echter wel specifiek voor niet-aangeboren hersenletsel.
Klachten die het gevolg zijn van niet-aangeboren hersenletsel vergen een wezenlijk andere behandeling – een burn-outprotocol zal bijvoorbeeld niet effectief zijn. Verwijs eventueel naar een neuroloog, revalidatiearts of neuropsycholoog voor nadere diagnostiek. Als hersenletsel de meest waarschijnlijke oorzaak is, bestaat de volgende stap uit informatie en uitleg aan de patiënt, en verdere verduidelijking van de hulpvraag. In elke regio is een hersenletselteam met experts beschikbaar voor vragen en overleg. Duidelijke informatie, inzicht geven in de klachten en een luisterend oor zijn vaak al voldoende.
Zorg- en ondersteuningsmogelijkheden
Veel artsen weten niet dat er veel zorg en ondersteuning beschikbaar is voor de – veelal onzichtbare – gevolgen van niet-aangeboren hersenletsel. De patiënt krijgt dan volkomen onterecht het advies: leer ermee te leven. Het is het niet eenvoudig je te moeten aanpassen aan een leven waarin niets meer vanzelfsprekend is, maar er zijn in Nederland voldoende zorg- en ondersteuningsmogelijkheden.14 Er zijn evidence-based richtlijnen voor neuropsychologische revalidatie en er zijn diverse effectieve behandelprogramma’s voor chronische klachten door niet-aangeboren hersenletsel.15161718 Gericht verwijzen naar specifieke CVA-nazorg leidt tot meer sociale activiteiten bij patiënten en minder somberheid bij partners.19 Goede informatievoorziening alleen al leidt tot een betere stemming en meer kwaliteit van leven.2021
Het stroke action plan Europe heeft als doel om nationale plannen op te stellen voor de hele CVA-zorgketen, inclusief nazorg.22 Het aanbod is momenteel niet altijd duidelijk en kan per regio sterk verschillen. Het is dus van belang de mogelijkheden in de eigen regio te kennen. Het streven is dat zorgverleners in elke regio gezamenlijk een zorgwijzer voor hersenletsel maken en up-to-date houden. Vaak zijn dergelijke overzichten al gemaakt in het kader van de CVA-zorgketen; deze kunnen een uitgangspunt vormen voor andere vormen van verworven hersenletsel. In Nederland kunnen huisartsen in elke regio doorverwijzen naar nazorgverpleegkundigen, revalidatiepoli’s, ergotherapeuten, lokale patiëntenverenigingen en steunpunten mantelzorg. Elke regio kent bovendien een hersenletselteam waarmee overlegd kan worden over geschikte zorg en ondersteuning. Deze teams kennen de regionale sociale kaart en geven gericht advies (zie Keuzewijzers hersenletsel; zie ook de NHG-Standaard Beroerte en de NHG-Standaard Hoofdtrauma). In de [tabel] worden enkele voorbeelden gegeven voor zorg en ondersteuning bij onzichtbare gevolgen na hersenletsel.
Conclusie
Meneer Aalbers is geen zeldzaamheid. Uit het rapport Navigeren naar herstel van de Hersenstichting blijkt dat mensen nog te vaak tussen wal en schip vallen.14 Soms is er te weinig hulp, vaak ook komt de hulp te laat en is dan zelfs te duur. Niet-aangeboren hersenletsel kan gevolgen hebben, zelfs jaren na het incident, die grotendeels onzichtbaar zijn. Huisartsen bewijzen veel patiënten een grote dienst als ze deze klachten herkennen en gericht verwijzen naar een van de vele regionale mogelijkheden voor zorg en ondersteuning.
Dankbetuiging
De auteurs danken de Hersenstichting voor de ondersteuning bij de ontwikkeling van de beslisregel. Zij danken ook de hersenletselexperts voor hun kritisch meedenken bij de beslisregel en voor het meelezen van het conceptartikel.
Beluister onze podcast waarin Caroline van Heugten wordt geïnterviewd over de onzichtbare gevolgen van hersenletsel. Ze gaat in op het erkennen van het probleem, het herkennen en verwijzen.
| Zorgvraag | Hulpaanbod | Voorbeelden |
|---|---|---|
| Welke gevolgen kan hersenletsel hebben? | folders, websites, patiëntenorganisaties | Thuisarts.nl | Ik wil leren omgaan met gevolgen van mijn beroerte, hersenletsel.nl |
| Ik maak me zorgen over de gevolgen van mijn hersenletsel | gerichte ondersteuning in de eerste en tweede lijn | huisarts, POH, thuiszorg, nazorgpoli, nazorgverpleegkundige, CVA-verpleegkundige |
| Hoe kan ik in contact komen met andere mensen met hersenletsel? | patiëntenorganisatiessteunpunt mantelzorg | Breincafé, hersenletsel.nl |
| Kan ik ondersteuning thuis krijgen? | thuiszorg, ambulante begeleiding | CVA-verpleegkundige, gehandicaptenzorgorganisatie |
| Kan ik behandeling of begeleiding krijgen als ik weer thuis ben? | voor lichte cognitieve klachten en bijvoorbeeld vermoeidheid: | |
| ■ laagfrequent, kortdurend, monodisciplinair | eerstelijns (extramurale enkelvoudige) ergotherapie | |
| ■ laagfrequent, langdurig, multidisciplinair | eerstelijns psycholoog, extramurale behandeling thuis | |
| ■ voor klachten op meerdere functionele domeinen: | ||
| ■ monodisciplinair | eerstelijns (extramurale enkelvoudige) ergotherapie | |
| ■ multidisciplinair, laagfrequent | poliklinische ziekenhuisrevalidatie | |
| ■ multidisciplinair, laagfrequent, gespecialiseerd | poliklinisch in regionaal revalidatiecentrum | |
| voor meer complexe problematiek: | ||
| ■ multidisciplinair, gespecialiseerd, klinisch en poliklinisch | revalidatiecentrum | |
| Kan ik weer aan het werk? | ■ begeleiding en ondersteuning bij terugkeer naar werk en aangepast werk | arbeidsrevalidatie, arbeidsintegratie |
| Ik kan de zorg voor mijn naaste niet meer aan | ■ bij ernstige stemmings- of gedragsproblematiek klinisch en poliklinisch | ggz-instelling met en afdeling neuropsychiatrie |
| ■ zinvolle dagbesteding en ontlasting van de naaste | dagactiviteitengroep voor niet-aangeboren hersenletsel |
Zie ook: Keuzewijzers hersenletsel op hersenletsellimburg.nl.
Literatuur
- 1.↲Vugts MC, Geurtsen GJ, Martina JD, Voerman VF, Rulkens MP, Kuiper AY. De gevolgen van traumatisch hersenletsel, een onderschat probleem in de huisartsenpraktijk? Huisarts Wet 2005;48:576-80.
- 2.↲Visser-Meily JM, Schepers VP, Van Heugten CM, Van den Bos GAM. Ook de chronische fase na een beroerte kent behandelmogelijkheden. Ned Tijdschr Geneeskd 2007;151:2753-7.
- 3.↲Visser-Meily JM, Meijer JW. Stel huisarts centraal in chronische fase na beroerte. Ned Tijdschr Geneeskd 2014;158:A7865.
- 4.↲Van Bennekom CA, Wind H, Hulshof CT, Frings-Dresen MH. Werkhervatting na niet aangeboren hersenletsel. Onzichtbare gevolgen bemoeilijken arbeidsparticipatie. Ned Tijdschr Geneeskd 2016;160:A9608.
- 5.↲↲Grauwmeijer E, Van der Naalt J, Heijenbrok-Kal MH, Ribbers GM. Chronische problemen door traumatisch hersenletsel. Ned Tijdschr Geneeskd 2016;160:A8949.
- 6.↲Incidenties en prevalenties. Utrecht: Nivel, 2018. www.nivel.nl, geraadpleegd november 2019.
- 7.↲↲Fens M, Van Heugten CM, Beusmans GH, Limburg M, Haeren R, Kaemingk A, et al. Not as transient: patients with transient ischaemic attack or minor stroke experience cognitive and communication problems; an exploratory study. Eur J Gen Pract 2013;19:11-6.
- 8.↲De Koning ME, Scheenen ME, Van der Horn HJ, Hageman G, Roks G, Spikman JM, et al. Non-hospitalized patients with mild traumatic brain injury: the forgotten minority. J Neurotrauma 2017;34:257-61.
- 9.↲↲Van der Naalt J, Timmerman ME, De Koning ME, Van der Horn HJ, Scheenen ME, Jacobs B, et al. Early predictors of outcome after mild traumatic brain injury (UPFRONT): an observational cohort study. Lancet Neurol 2017;16:532-40.
- 10.↲Theadom A, Starkey N, Barker-Collo S, Jones K, Ameratunga S, Feigin V; BIONIC4you Research Group. Population-based cohort study of the impacts of mild traumatic brain injury in adults four years post-injury. PLoS One 2018;13:e0191655.
- 11.↲Blömer AM, Van Mierlo ML, Visser-Meily JM, Van Heugten CM, Post MW. Does the frequency of participation change after stroke and is this change associated with the subjective experience of participation? Arch Phys Med Rehabil 2015;96:456-63.
- 12.↲Van Mierlo M, Van Heugten C, Post MW, Hoekstra T, Visser-Meily A. Trajectories of health-related quality of life after stroke: results from a one-year prospective cohort study. Disabil Rehabil 2018;40:997-1006.
- 13.↲Dean PJ, O’Neill D, Sterr A. Post-concussion syndrome: prevalence after mild traumatic brain injury in comparison with a sample without head injury. Brain Inj 2012;26:14-26.
- 14.↲↲Stokman M, Verhoeff H, Heineke D. Navigeren naar herstel: Bouwstenen voor clientgerichte en samenhangende zorg ten behoeve van mensen met een hersenletsel. Hersenstichting Nederland, 2011.
- 15.↲Van Heugten C, Bertens D, Spikman J, redactie. Richtlijn neuropsychologische revalidatie. Utrecht: Nederlands Instituut van Psychologen, 2017.
- 16.↲Middag M, Smeets S, Van Haastregt J, Van Heugten C. Outcomes of a community-based treatment programme for people with acquired brain injury in the chronic phase: a pilot study. Neuropsychol Rehabil 2019;29:305-21.
- 17.↲Brands I, Bouwens S, Wolters Gregorio G, Stapert S, Van Heugten C. Effectiveness of a process-oriented patient-tailored outpatient neuropsychological rehabilitation programme for patients in the chronic phase after acquired brain injury. Neuropsychol Rehabil 2013;23:202-15.
- 18.↲Rasquin S, Bouwens S, Dijcks B, Winkens I, Bakx W, Van Heugten C. Effectiveness of a low-intensity outpatient cognitive rehabilitation programme for patients with acquired brain injury in the chronic phase. Neuropsychol Rehabil 2010;20:760-77.
- 19.↲Fens M, Van Heugten C, Beusmans G, Metsemakers J, Kester A, Limburg M. Effect of a stroke-specific follow-up care model on the quality of life of stroke patients and caregivers: a controlled study. J Rehabil Med 2014;46:7-15.
- 20.↲Moulaert V, Van Heugten C, Winkens B, Bakx W, De Krom M, Gorgels T, et al. Early neurologically-focused follow-up after cardiac arrest improves quality of life at one year: a randomised controlled trial. Int J Cardiol 2015;193:8-16.
- 21.↲Forster A, Brown L, Smith J, House A, Knapp P, Wright JJ, et al. Information provision for stroke patients and their caregivers. Cochrane Database Syst Rev 2012;11:CD001919.
- 22.↲Norrving B, Barrick J, Davalos A, Dichgans M, Cordonnier C, Guekht A, et al. Action plan for stroke in Europe 2018-2030. Eur Stroke J 2018;3:309-36.
Reacties (1)
Text for comment 1371
- Login om te reageren