Samenvatting
Norg RJC, Van de Beek C, Portegijs PJM, Van Schayck CP, Knottnerus JA. Een beslishulp voor de behandeling van plasproblemen bij mannen. Huisarts Wet 2009;52(1):11-6. Achtergrond In zijn algemeenheid kunnen huisartsen bij de behandeling van plasproblemen kiezen uit vier behandelingsopties: afwachtend beleid, alfablokkers, 5-alfareductaseremmers of verwijzing voor een eventuele operatie. De richtlijnen geven niet duidelijk aan wat per geval de beste keuze is. Doel Een beslishulp (checklist) ontwikkelen voor de behandeling van mannen met plasproblemen, en de waarde onderzoeken van een dergelijke beslishulp in een eerstelijnspopulatie. Methode Wij onderzochten een doorsnee groep mannen met ongecompliceerde LUTS die in principe voor een eerstelijnsbehandeling in aanmerking kwamen (International Prostate Symptom Score (IPSS) ≥ 8, geen prostaatoperatie in de voorgeschiedenis, PSA-waarde 10 ng/ml). Bij iedere deelnemer bepaalden wij de indicatie voor operatie of alfablokkers met behulp van een eerder gevalideerd algoritme dat de mening van nationale en internationale experts weergeeft. Op basis van de gegevens die in de eerste lijn te verzamelen zijn, voorspelden wij de uitslag van dit algoritme. Vervolgens vertaalden wij het algoritme in simpele checklists waarvan wij de efficiency berekenden. Resultaten Bij een ‘sensitiviteit’ van tenminste 95% (dat wil zeggen dat minimaal 95% van de mensen de geïndiceerde behandeling daadwerkelijk kreeg), hadden de checklists een positief voorspellende waarde van 50 à 60% (dat wil zeggen dat 50 tot 60% van de mannen terecht een alfablokker kreeg of terecht verwezen werd voor chirurgie). Conclusie Deze simpele checklists, gebaseerd op de mening van een expert panel, zijn bruikbaar bij de keuze van een rationele behandelstrategie.
De kern
- De huisarts krijgt een steeds belangrijkere rol bij de behandeling van mannen met plasproblemen: zij bezoeken de huisarts eerder in het ziekteproces en op relatief jongere leeftijd.
- Er zijn vier behandelingsopties: afwachten, alfablokkers, 5-alfareductaseremmers of verwijzing voor chirurgie (meestal een TURP). De richtlijnen voor de eerste lijn geven de huisarts echter weinig steun bij de keuze, en wetenschappelijk onderzoek is zo goed als afwezig.
- De vier in dit onderzoek ontwikkelde, korte checklists geven de huisarts een redelijk middel in handen om in samenspraak met de patiënt een getrapte behandelstrategie te bepalen voor plasproblemen.
Inleiding
De huisarts krijgt steeds vaker, en in een steeds vroeger stadium, mannen met plasproblemen in de praktijk (‘lower urinary tract symptoms’, LUTS). Dat is niet alleen een gevolg van de vergrijzing, maar ook van het feit dat men deze klachten tegenwoordig ziet als een (behandelbaar) medisch probleem.12 Naar schatting komt zeker de helft van de mannen met plasproblemen in aanmerking voor een eerstelijnsbehandeling.3 Patiënten bezoeken de huisarts eerder in het ziekteproces en op relatief jongere leeftijd. Ongecompliceerde LUTS – dat wil zeggen: plasproblemen zonder recidiverende infecties en/of urineretentie – kan op vier manieren worden behandeld: afwachtend beleid (‘watchful waiting’), alfablokkers, 5-alfareductaseremmers of operatief ingrijpen (waarvan de TURP de meest voorkomende ingreep is). De richtlijnen voor de behandeling in de huisartsenpraktijk geven echter weinig concrete handvatten bij deze keuze. Ze besteden vooral aandacht aan het onderscheid met andere aandoeningen die klachten bij het plassen kunnen geven, zoals urineweginfecties, (angst voor) prostaatkanker en urineretentie, maar laten verder veel over aan het oordeel van de huisarts en de inbreng van de patiënt.134 In het gesprek met de patiënt zou het kunnen helpen als de huisarts zich gesteund wist door een ‘redelijke’ behandelingsstrategie. Een mogelijke methode is te anticiperen op wat de uroloog zou doen als de huisarts de patiënt zou verwijzen. De huisarts zou dat beleid dan zelf kunnen uitvoeren voorzover het binnen zijn competentie valt, en in het andere geval de patiënt doorverwijzen. Daartoe moet de huisarts zich twee vragen stellen: ‘Dien ik te verwijzen? en: ‘Zo niet, moet ik dan zelf behandelen?’ Concreter geformuleerd: ‘Zou een TURP geïndiceerd zijn?’ en: ‘Is een alfablokker geïndiceerd?’ (5-alfareductaseremmers hebben in de eerste lijn doorgaans een zeer beperkt indicatiegebied).4 De volgorde kan ook andersom: eerst kijken of een alfablokker afdoende helpt, en zo niet, bepalen of verwijzing nuttig is. Sommige huisartsen hebben zelf een voorkeur voor een bepaalde volgorde, andere zullen de keuze eerder bij de patiënt leggen. Beide benaderingen zijn verdedigbaar, afhankelijk van de concrete omstandigheden. De vraag of een TURP dan wel een alfablokker aangewezen is, werd beantwoord in een onderzoek naar het oordeel van een internationaal expertpanel van 39 urologen.56 Deze beoordeelden vignetten van mannen van 50 jaar en ouder met ongecompliceerde LUTS, zonder beïnvloedende comorbiditeit of medicatie, die door hun huisarts voor het eerst waren verwezen. Elke casus bevatte een verschillende combinatie van in totaal acht diagnostische variabelen. De experts beoordeelden een behandeling als ‘passend’, niet passend’ of ‘onzeker’ in vergeleken met afwachtend beleid. Het toepassen van zo’n tweedelijns paneloordeel in de huisartsenpraktijk is niet zonder valkuilen. De huisarts heeft niet alle gegevens ter beschikking die de uroloog in zijn oordeel betrekt. Doorgaans zijn in de eerste lijn slechts vijf van de genoemde acht variabelen beschikbaar (leeftijd, IPSS, soort symptomen, hinderscore, eventuele urineweginfecties in de voorgeschiedenis). Uroflowmetrie en residu na mictie worden doorgaans alleen in de tweede lijn bepaald en de huisarts zal van de achtste variabele, prostaatgrootte, een schatting maken met behulp van een rectaal toucher waar de uroloog echografische volumemeting zal inzetten. Men moet het expertalgoritme dus vertalen naar de situatie in de eerste lijn, liefst in de vorm van een eenvoudige checklist die op basis van gewogen gegevens een helder afkappunt geeft om de beste behandelingsstrategie te bepalen. Wij ontwikkelden zo’n checklist voor een doorsnee groep mannen met LUTS. In dit artikel doen wij daarvan verslag en geven wij een voorlopige schatting van de mogelijke waarde ervan in de huisartsenpraktijk.
Methoden
Onderzoekspopulatie
Wij benaderden in 14 huisartsenpraktijken alle daar ingeschreven mannen van 55 jaar en ouder. Degenen die toestemden in deelname legden wij vragenlijsten voor met daarin de International Prostate Symptom Score (IPSS) en de Danish Prostatic Symptom Score (DAN-PSS), een mictiedagboek en algemene vragen over mictie. We deden uroflowmetrie (onder andere de maximale kracht van de urinestraal (Qmax)) en lichamelijk onderzoek, en bepaalden de PSA- en creatininewaarden. Ook bepaalden wij echografisch het residu na mictie en de prostaatgrootte. In ons onderzoek betrokken wij de mannen met ongecompliceerde LUTS, gedefinieerd als een IPSS ≥ 8 punten, geen prostaatoperatie in de voorgeschiedenis, geen actueel medicatiegebruik en een PSA-waarde < 10 ng/ml. In totaal analyseerden wij de gegevens van 512 deelnemers.
Analyse
Aan de hand van de expertoordelen uit de onderzoeken van Stoevelaar5 en McDonnell6 bepaalden wij voor ieder lid van onze onderzoekspopulatie of de specialist zou kiezen voor een operatie dan wel een alfablokker. Vervolgens construeerden we logistische regressiemodellen om dit oordeel te kunnen voorspellen op basis van eerstelijnsgegevens (we gebruikten dus de tweedelijnsgegevens om het oordeel van de specialist te bepalen en de eerstelijns gegevens om dat oordeel te voorspellen). We berekenden de zogeheten ‘receiver operating characteristic’ (ROC) van deze modellen en de bijbehorende ‘area under the curve’, en transformeerden de modellen ten slotte tot simpeler checklists. Deze procedure voerden wij tweemaal uit. De eerste keer volgden we een ‘eerst verwijzen’-strategie: we construeerden het model om te bepalen wie verwezen zou moeten worden en daarna wie van de overigen in aanmerking zou komen voor een alfablokker. De tweede keer volgden we een ‘eerst medicatie’-strategie: nu bepaalden we eerst wie in aanmerking kwam voor een alfablokker en daarna bij wie – als deze therapie zou falen – verwijzing aangewezen zou zijn. Nadat we de regressiemodellen aldus tot vier checklists hadden teruggebracht, berekenden we – bij wijze van voorlopige inschatting – de sensitiviteit, specificiteit en positief voorspellende waarde van die checklists. Hier staat ‘sensitiviteit’ voor het percentage mannen dat volgens de checklists in aanmerking zou komen voor verwijzing dan wel medicatie en ook daadwerkelijk verwezen wordt of medicatie krijgt. ‘Specificiteit’ staat dan voor het percentage mannen dat geen van de genoemde behandelingen krijgt en daarvoor volgens de checklists ook niet in aanmerking komt. De positief voorspellende waarde is het percentage verwezen mannen voor wie operatie dan wel medicatie inderdaad een passende behandeling bleek. We wilden onze checklists in eerste instantie een zo hoog mogelijke sensitiviteit geven en achtten daarom de specificiteit en de positief voorspellende waarde van minder groot belang. De huisarts heeft immers een belangrijke functie als poortwachter en mag daarom de patiënt een potentieel nuttige behandeling niet onthouden. De uroloog zal altijd nader onderzoek doen (echo, uroflowmetrie, urodynamisch onderzoek) en daarbij de indicatie strikter stellen, zodat er geen gevaar is voor overbehandeling. Bij alfablokkers geldt een vergelijkbare redenering. De richtlijnen stellen dat – als de arts twijfelt over de behandeling – een proefbehandeling met evaluatiemoment passend is. De huisarts moet dus die patiënten uitfilteren voor wie een behandeling met een alfablokker zinvol zou kunnen zijn, accepterend dat zo’n proefbehandeling voor sommigen later minder nuttig zal blijken.
Resultaten
De kenmerken van de onderzoekspopulatie en de resultaten van de bivariate analyse staan in tabel 1. Zie voor de resultaten van de regressiemodellen ons oorspronkelijke artikel.7 Van de 512 deelnemers hadden er 432 (86%) matige klachten. Alfablokkers zouden passend zijn geweest bij 86 deelnemers (17%); een operatie bij 39 deelnemers (8%). Er was veel overlap tussen deze twee groepen: bij 37 mannen zouden zowel een alfablokker als een operatie passend zijn geweest.
| Determinant | Operatie passend (n = 39) | Operatie niet passend of onzeker (n = 473) | Alfablokker passend (n = 86) | Alfablokker niet passend of onzeker (n = 426) | Totale onderzoekspopulatie (n = 512) | |||||||
|---|---|---|---|---|---|---|---|---|---|---|---|---|
| mediaan | IQR | p* | mediaan | IQR | mediaan | IQR | p* | mediaan | IQR | mediaan | IQR | |
| Leeftijd (jaar) | 64 | 60-68 | 0,06 | 66 | 62-72 | 64 | 60-71 | 0,86 | 66 | 62-72 | 66 | 62-72 |
| IPSS | 23 | 21-27 | 12 | 10-15 | 22 | 20-25 | 11 | 9-14 | 12 | 10-17 | ||
| DAN-PSS | 24 | 17-38 | 8 | 4-15 | 20 | 12-31 | 8 | 4-14 | 9 | 4-16 | ||
| Prostaatgrootte (echo, ml) | 30 | 24-47 | 0,02 | 26 | 20-35 | 28 | 23-38 | 0,13 | 26 | 20-36 | 26 | 20-36 |
| Residu op echo na mictie (ml) | 63 | 17-166 | 0,006 | 29 | 13-62 | 41 | 17-104 | 0,02 | 29 | 12-61 | 32 | 13-68 |
| PSA (ng/ml) | 2,4 | 0,8-3,4 | 0,1 | 1,3 | 0,7-2,8 | 1,8 | 1,0-3,1 | 0,12 | 1,3 | 0,7-2,8 | 1,4 | 0,7-2,8 |
| Q (ml/s) | 9,6 | 6,3-13,9 | 0,01 | 12,1 | 8,6-16,2 | 10,1 | 7,1-15,3 | 0,02 | 12,3 | 8,8-16,4 | 11,9 | 8,5-16,0 |
| (RT) | 0,005 | 0,05 | ||||||||||
| 5 | 14% | 64 | 14% | 10 | 12% | 59 | 14% | 69 | 14% | |||
| 7 | 19% | 209 | 46% | 24 | 29% | 192 | 46% | 216 | 44% | |||
| 19 | 51% | 152 | 33% | 37 | 43% | 134 | 33% | 171 | 35% | |||
| 6 | 16% | 31 | 7% | 10 | 12% | 27 | 7% | 37 | 8% | |||
| Leeftijd < 70 jaar | 32 | 82% | 0,06 | 320 | 68% | 62 | 72% | 0,46 | 290 | 68% | 352 | 69% |
| Ernstige symptomen (IPSS ? 20) | 36 | 93% | 34 | 7% | 67 | 78% | 3 | 1% | 70 | 14% | ||
| Voornamelijk irritatieve symptomen | 30 | 77% | 67 | 14% | 58 | 67% | 39 | 9% | 97 | 19% | ||
| IPSS-Qol ? 4 (‘meestal ongelukkig’ of slechter) | 12 | 31% | 6 | 1% | 16 | 19% | 2 | 0% | 18 | 4% | ||
| 0,006 | 0,01 | |||||||||||
| 7 | 18% | 151 | 32% | 22 | 26% | 136 | 32% | 158 | 31% | |||
| 10 | 26% | 164 | 35% | 21 | 24% | 153 | 36% | 174 | 34% | |||
| 22 | 56% | 158 | 33% | 43 | 50% | 137 | 32% | 180 | 35% | |||
Regressiemodellen voor beide behandelstrategieën
Eerst verwijzen
Het regressiemodel dat het best aangeeft wie in aanmerking zou komen voor een operatie heeft als determinanten leeftijd, IPSS, IPSS-Qol, irritatieve symptomen en PSA-waarde. Toevoeging van de Qmax maakte het model significant beter, maar had nauwelijks gevolgen voor de ROC-curve. Het optimale model voor degenen die niet in aanmerking kwamen voor een operatie (N = 473) bevatte dezelfde determinanten, zonder de PSA-waarde. Ook in dit geval maakte toevoeging van de Qmax het model significant beter zonder grote gevolgen voor de ROC-curve.
Eerst medicatie
Het best bij deze strategie passende model bevatte leeftijd, IPSS, IPSS-Qol en irritatieve symptomen. Dezelfde determinanten, plus PSA-waarde en prostaatgrootte, bleken een indicatie voor operatie het best te voorspellen. Toevoeging van de Qmax gaf ook hier een significant beter regressiemodel (p < 0,001) zonder grote gevolgen voor de ROC-curve.
Evaluatie van de checklists
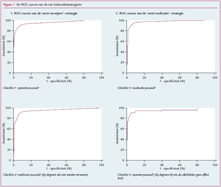
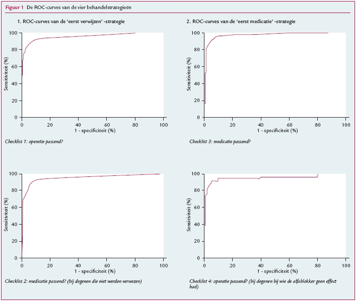
Uiteraard zou het gemakkelijk zijn als de checklists voor iedere situatie dezelfde variabelen zouden bevatten, zodat één checklist – met verschillende afkappunten voor de verschillende situaties – voldoende zou zijn. Dit bleek echter niet mogelijk zonder aanzienlijk verlies van de onderscheidende waarde. Onze afweging tussen gebruiksgemak en onderscheidende waarde staat in tabel 2. De bijbehorende ROC-curves staan in figuur 1.
| Strategie | Eerst verwijzen | Eerst medicatie | ||
|---|---|---|---|---|
| Checklist | 1 (operatie) | 2 (alfablokkers*) | 3 (alfablokkers*) | 4 (operatie†) |
| Leeftijd ( | 1 | 1 | 1 | 3 |
| IPSS ? 20 (ernstige symptoms) | 2 | 6 | 6 | 6 |
| Voornamelijk irritatieve symptomen | 1 | 3 | 3 | 2 |
| IPSS-Qol ? 4 (‘meestal ontevreden’ of erger) | 1 | 3 | 3 | 2 |
| PSA (?4 ng/ml) | 1 | – | – | 0,5 |
| Prostaatgrootte (0 = normaal; 1 = vergroot) | – | – | – | 1 |
| Bereik | 0-6 | 0-13 | 0-13 | 0-19 |
| Voorgesteld afkappunt | 3 | 3 | 3 | 7 |
Beschouwing
Voornaamste resultaten
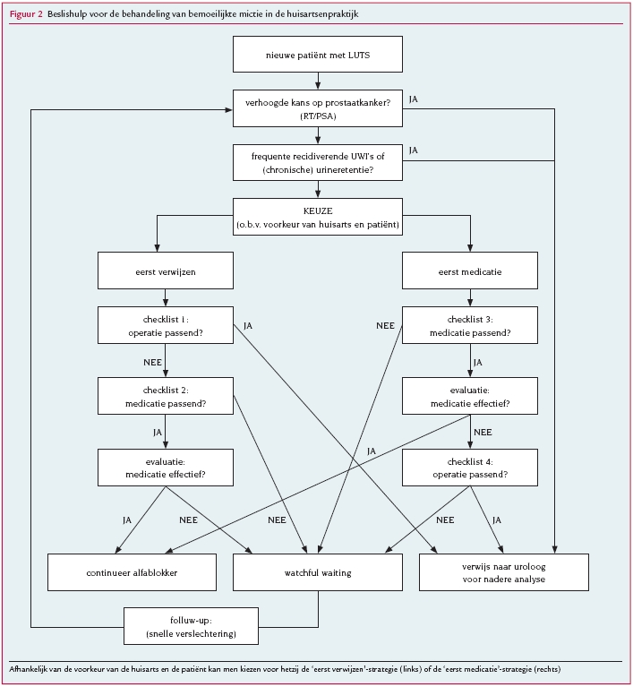
Voortbouwend op de benadering waarin huisartsen anticiperen op het waarschijnlijke beleid van de uroloog hebben we een beslismodel ontwikkeld (figuur 2). De huisarts kan aan de hand van simpele checklists een rationele behandelingsstrategie volgen die zowel over- als onderbehandeling tegengaat.
Sterkte-zwakteanalyse
Ieder wetenschappelijk onderzoek dat consensusprocedures of expertpanels gebruikt om de aan- of afwezigheid van een ziekte of een behandelingsdicatie te definiëren, is kwetsbaar wanneer er nieuwe inzichten komen in diagnostiek en behandeling. Er zijn de afgelopen tijd echter weinig van dergelijke doorbraken geweest op het gebied van plasproblemen. Ons onderzoek omvatte een doorsneepopulatie in de huisartsenpraktijk en weerspiegelt goed de algemene trend dat mannen hun klachten steeds vroeger, in een minder symptomatisch stadium, aan de huisarts presenteren. Voor onze diagnostische criteria gingen wij uit van een Nederlands onderzoek dat later internationaal is gevalideerd. De resultaten zijn daardoor goed bruikbaar in de Nederlandse situatie. Het is natuurlijk mogelijk dat een individuele uroloog een andere mening of voorkeur heeft – bekend is dat deze meningen sterk kunnen verschillen – maar onze resultaten zijn goed verdedigbaar, gezien het brede draagvlak van het expertpanel. We hebben berekend welke effecten de door ons ontwikkelde checklists zouden hebben op het percentage adequate en inadequate behandelingen. We maten deze effecten in dezelfde populatie als die waarin wij de checklists hebben ontwikkeld, en niet in een aparte testpopulatie. De resultaten zijn daarom indicatief; eigenlijk zouden de checklists moeten worden gevalideerd in een andere populatie, idealiter met een volledige, individuele beoordeling van iedere proefpersoon door het expertpanel. Dergelijke onderzoeken zijn echter moeilijk van de grond te krijgen. Het expertpanel classificeerde de mogelijke behandelingen in drie categorieën: passend, onzeker en niet-passend. In de huisartsenpraktijk, en bij deze kwaal, is het redelijk de kwalificatie ‘onzeker’ vooralsnog gelijk te stellen met ‘niet-passend’. Het is immers zeer goed verdedigbaar om te starten met ‘watchful waiting’ (gecontroleerd afwachten van het natuurlijke beloop). Onze inclusie- en exclusiecriteria houden al in dat de resultaten niet gelden voor mannen met milde klachten, recidiverende urineweginfecties of een acute urineretentie. Dezen vereisen immers andere therapie of nader diagnostisch onderzoek. We gaan er bovendien van uit dat de huisarts een (kans op) prostaatkanker reeds heeft uitgesloten. Onze resultaten zijn echter wel bruikbaar voor patiënten met een verhoogde PSA-waarde (tussen 2,5 en 10 ng/ml), bij wie follow-up (‘watchful waiting’) met betrekking tot prostaatkanker is aangewezen maar een eventuele behandeling voor de plasproblemen wel op zijn plaats is.
Wat leert ons dit onderzoek?
Patiënten gaan doorgaans af op de informatie die de huisarts hun geeft. Deze informatie is bij voorkeur gebaseerd op gerandomiseerd klinisch onderzoek met harde eindpunten in een vergelijkbare populatie en onder vergelijkbare omstandigheden; met andere woorden: op wetenschappelijk onderzoek uitgevoerd in de eerste lijn. Wij zijn van mening dat – bij gebrek aan dergelijk onderzoek – onze benadering de ‘next best’ is: zij maakt de gegeven informatie in ieder geval rationeel en transparant, en dat zijn de basisvoorwaarden van adequate voorlichting. Ons onderzoek toont aan dat een op consensus gebaseerde richtlijn kan worden vertaald in een simpel, praktisch instrument voor de eerste lijn. De checklists voorspellen de behandelinfawijze van de uroloog goed. Uroflowmetrie voegt er te weinig aan toe om het gebruik ervan in de eerste lijn op dit moment sterk te bevorderen. De twee benaderingen die wij analyseerden, zijn in beginsel gelijkwaardig en allebei evenzeer verdedigbaar. Onze resultaten suggereren echter dat de ‘eerst medicatie’-strategie de verstandigste is: deze garandeert het meest efficiënte gebruik van alfablokkers als proefbehandeling, zoals de richtlijnen ook aanbevelen.3
Conclusie
De onderzochte behandelingsstrategieën lijken in de praktijk goed toepasbaar te zijn. De resultaten van dit eerste onderzoek moeten natuurlijk in meerdere eerstelijnspopulaties opnieuw getoetst worden.
Literatuur
- 1.↲↲De la Rosette J, Alivizatos G, Madersbacher S, Rioja Sanz C, Nordling J, Emberton M. Guidelines on benign prostatic hyperplasia: Arnhem: European Association of Urology. 2004.
- 2.↲Bruskewitz R. Management of symptomatic BPH in the US: who is treated and how? Eur Urol 1999;36 Suppl 3:7-13.
- 3.↲↲↲Speakman MJ, Kirby RS, Joyce A, Abrams P, Pocock R. Guideline for the primary care management of male lower urinary tract symptoms. BJU Int 2004;93:985-90.
- 4.↲↲Wolters RJ, Spigt MG, Van Reedt Dortland PFH, Gercama AJ, Klomp MLF, Romeijnders ACM, et al. NHG-Standaard Bemoeilijkte mictie bij oudere mannen. Huisarts Wet 2004;47:571-86.
- 5.↲↲Stoevelaar HJ, Van de Beek C, Casparie AF, McDonnell J, Nijs HG. Treatment choice for benign prostatic hyperplasia: a matter of urologist preference? J Urol 1999;161:133-8.
- 6.↲↲McDonnell J, Stoevelaar HJ, Bosch JL, Kahan JP. The appropriateness of treatment of benign prostatic hyperplasia: a comparison of Dutch and multinational criteria. Health Policy 2001;57:45-56.
- 7.↲Norg RJC, Portegijs PJM, Van de Beek C, Van Schayck CP, Knottnerus JA. A decision aid for GPs for the treatment of elderly male patients with lower urinary tract symptoms (LUTS). Fam Pract 2006;23:666-73.
Reacties
Er zijn nog geen reacties.