Richtlijn

NHG-Standaard Schildklieraandoeningen (tweede herziening)

Gepubliceerd
9 juli 2013

Samenvatting

Van Lieshout J, Felix-Schollaart B, Bolsius EJM, Boer AM, Burgers JS, Bouma M, Sijbom M. Dutch College of General Practitioners’ guideline Thyroid disorders (second revision). Huisarts Wet 2013;56(7):320-330.
This guideline of the Netherlands Association of General Practitioners (NHG) provides general practitioners with advice about the diagnosis and management of hypothyroidism and hyperthyroidism in adults and when there are changes in the size of the thyroid gland, such as occur with goitre and thyroid nodules. Both hypothyroidism and hyperthyroidism are diagnosed on the basis of levels of thyroid-stimulating hormone (TSH) and thyroxine (free T4).
Hypothyroidism. In most cases, GPs can treat patients with hypothyroidism without referral to secondary care. The aim of treatment with levothyroxine is to alleviate symptoms or to ensure that the patient feels as well as possible, and to normalize TSH and free T4 levels. Hypothyroid patients younger than 60 years and without cardiac comorbidity should be given the full substitution dose of levothyroxine at treatment onset, with a maximum dose of 150 µg. Patients with cardiac comorbidity or who are older than 60 years should be started on 12.5–25 µg levothyroxine and then the dose increased in a step-wise fashion. Dose adjustment is based on symptoms and TSH and free T4 levels. GPs should be alert to TSH and/or free T4 levels outside the normal range because of an increased risk of complications, such as atrial fibrillation.
Hyperthyroidism. GPs can choose to manage hyperthyroid patients themselves, ordering additional investigations when deemed necessary, or they can refer patients to an endocrinologist. The most common underlying causes of hyperthyroidism can be established on the basis of laboratory investigations, supplemented with echography of the thyroid gland if indicated. Referral to an endocrinologist is needed in the case of thyrotoxic crisis (thyroid storm), thyroid eye disease (ophthalmopathy), desire to have children, cardiac comorbidity, toxic adenoma, dominant nodule in a multinodular goitre and amiodarone use.
Subclinical hypothyroidism or hyperthyroidism. Treatment is not considered necessary because TSH levels normalize in most patients and because treatment has not proven to be effective in subclinical disease. Laboratory investigations should be carried out regularly to monitor TSH levels.
Pregnancy. GPs should test all women reporting pregnancy and who have a history of thyroid disorders for TSH receptor autoantibodies. Pregnant women with hypothyroidism and who are negative for TSH receptor autoantibodies can be managed in primary careor referred to an endocrinologist. In all cases, the levothyroxine dose should be increased by 25% as soon as pregnancy is confirmed, with dose adjustment according to TSH and free T4 levels. Women who are positive for TSH receptor autoantibodies, women with hyperthyroidism, and women with treatment-resistant hypothyroidism should always be referred to an endocrinologist.
Thyroid enlargement. It is important to confirm or exclude the presence of a nodule in an enlarged thyroid gland, because the chance of malignancy is higher if a nodule is present. Patients with a solitary nodule or with a dominant nodule in a multinodular goitre should be referred to an endocrinologist for further investigations.

Inbreng van de patiënt

De NHG-Standaarden geven richtlijnen voor het handelen van de huisarts; de rol van de huisarts staat dan ook centraal. Daarbij geldt echter altijd dat factoren van de kant van de patiënt het beleid mede bepalen. Om praktische redenen komt dit uitgangspunt niet telkens opnieuw in de richtlijn aan de orde, maar wordt het hier expliciet vermeld. De huisarts stelt waar mogelijk zijn beleid vast in samenspraak met de patiënt, met inachtneming van diens specifieke omstandigheden en met erkenning van diens eigen verantwoordelijkheid, waarbij adequate voorlichting een voorwaarde is.
Het persoonlijk inzicht van de huisarts is uiteraard bij alle richtlijnen een belangrijk aspect. Afweging van de relevante factoren in de concrete situatie zal beredeneerd afwijken van het hierna beschreven beleid kunnen rechtvaardigen. Dat laat onverlet dat deze standaard bedoeld is om te fungeren als maat en houvast.
NHG-Standaarden bevatten richtlijnen voor huisartsen. Dit betekent niet dat de huisarts alle genoemde taken persoonlijk moet verrichten. Sommige taken kunnen worden gedelegeerd aan de praktijkassistente, praktijkondersteuner of praktijkverpleegkundige, mits zij worden ondersteund door duidelijke werkafspraken waarin wordt vastgelegd in welke situaties de huisarts moet worden geraadpleegd en mits de huisarts toeziet op de kwaliteit. Omdat de feitelijke keuze van de te delegeren taken sterk afhankelijk is van de lokale situatie, bevatten de standaarden daarvoor geen concrete aanbevelingen.

Belangrijkste wijzigingen

  • Aan patiënten met hypothyreoïdie jonger dan 60 jaar en zonder cardiale comorbiditeit kan direct bij aanvang van de behandeling de volledige substitutiedosis levothyroxine worden gegeven.
  • Schildklieraandoeningen tijdens zwangerschap en kraamperiode worden apart besproken.
  • Het beleid bij subklinische hypo- en hyperthyreoïdie is gericht op vervolgen van de laboratoriumwaarden vanwege de grote kans op normalisatie van het TSH.
  • De indicatie voor een schildklierscintigrafie bij hyperthyreoïdie in de eerste lijn is komen te vervallen.
  • De termen koude en warme nodus worden niet langer gehanteerd in de standaard.

Kernboodschappen

  • De huisarts kan patiënten met hypothyreoïdie vrijwel altijd zelf behandelen.
  • De dosering levothyroxine wordt bij aanvang van de zwangerschap direct verhoogd met 25%.
  • Bij alle zwangere patiënten met een schildklieraandoening (in de voorgeschiedenis) worden bij aanvang van de zwangerschap de TSH-receptorautoantistoffen bepaald.
  • De aanbevelingen voor aanvullende diagnostiek en behandeling van hyperthyreoïdie door de huisarts zijn facultatief.
  • Patiënten met een solitaire nodus of met een dominante nodus in een multinodulair struma worden verwezen naar een internist-endocrinoloog voor aanvullende diagnostiek.

Inleiding

De NHG-Standaard Schildklieraandoeningen geeft de huisarts richtlijnen voor de diagnostiek en behandeling van hypo- en hyperthyreoïdie bij volwassenen en bij veranderingen van de omvang van de schildklier, zoals een struma of een nodus. Door de lage incidentie van hyperthyreoïdie in de huisartsenpraktijk is de behandeling facultatief. De aanbevelingen voor zwangeren met een schildklierfunctiestoornis staan in een aparte paragraaf.
Deze NHG-Standaard en de richtlijn Schildklierfunctiestoornissen van de Nederlandse Internisten Vereniging zijn gelijktijdig herzien en sluiten op elkaar aan.

Achtergronden

Begrippen

TSH: thyroïdstimulerend hormoon. Bepaling van het TSH is dé screeningstest voor de schildklierfunctie.
Vrije T4Vrije T4: het deel van het totaal thyroxine (T4) in het serum dat niet aan dragereiwitten is gebonden.
T3: tri-jodothyronine is het biologisch actieve schildklierhormoon dat voornamelijk in de weefsels aanwezig is.
Anti-TPO: antistoffen gericht tegen thyreoperoxidase (TPO), een enzym dat betrokken is bij de productie van schildklierhormoon. Anti-TPO zijn vaak aantoonbaar bij een thyreoïditis van Hashimoto, maar ook bij een stille thyreoïditis en euthyreoïdie. De functionele betekenis van anti-TPO is niet opgehelderd.1
TSH-R-antistoffen: TSH-receptorautoantistoffen hebben dezelfde werking als TSH en stimuleren de aanmaak van T4.1 De aanwezigheid van TSH-R-antistoffen is bewijzend voor de ziekte van Graves.
Hypothyreoïdie: aandoening waarbij sprake is van een verminderde schildklierfunctie. Kenmerkend is een verhoogde TSH en een verlaagd vrije T4.
Hyperthyreoïdie: aandoening waarbij sprake is van een verhoogde schildklierfunctie. Kenmerkend is een verlaagde TSH en een verhoogd vrije T4.
Subklinische schildklierfunctiestoornis: bevinding bij laboratoriumonderzoek waarbij het TSH te hoog of te laag is en het vrije T4 een normale waarde heeft. De relatie met eventuele klachten van de patiënt is hierbij niet altijd duidelijk.2
Oftalmopathie: een aandoening van de retrobulbaire weefsels, waardoor ooglidoedeem, pijnklachten, tranenvloed, dubbelzien, proptosis en soms visusstoornissen ontstaan. Het is een auto-immuunstoornis die optreedt bij de ziekte van Graves. Van de patiënten met de ziekte van Graves heeft 5% een ernstige, klinisch manifeste oftalmopathie en 45% (milde) oogklachten. De oogverschijnselen treden meestal tegelijk op met de schildklierklachten. Soms gaan ze er echter aan vooraf of ontstaan ze later.
Schildkliernodus: gelokaliseerde vergroting in de schildklier in de vorm van een knobbel. De aard van de knobbel varieert van benigne vergroting tot schildkliercarcinoom.
Struma: vergroting van de schildklier. Deze vergroting kan diffuus zijn of het gevolg van verscheidene noduli. In dit laatste geval spreekt men van een multinodulair struma.
Dominante nodus: een vergrote nodus (> 1 cm) in een multinodulair struma.

Epidemiologie

De incidentie van hypothyreoïdie in de huisartsenpraktijk varieert tussen de 120 en 170 per 100.000 patiënten per jaar en de incidentie van hyperthyreoïdie tussen de 30 en 50 per 100.000 patiënten per jaar.3 Beide aandoeningen komen circa 5 maal vaker voor bij vrouwen dan bij mannen en nemen toe met de leeftijd. Het voorkomen onder autochtonen en allochtonen is gelijk.
De incidentie van een schildkliernodus en struma samen in de huisartsenpraktijk is 14 per 100.000 patiënten per jaar. Ook hier betreft het vooral vrouwen. Er is geen duidelijke relatie met de leeftijd. De incidentie van maligniteiten van de schildklier is 4,9 per 100.000 vrouwen en 2 per 100.000 mannen per jaar.4

Fysiologie

De schildklier neemt een centrale plaats in bij de regulatie van het metabolisme in het lichaam. Als de schildklier te weinig schildklierhormonen produceert, resulteert dit in een verlaagd metabolisme. Bij een toegenomen afgifte van schildklierhormonen is het metabolisme verhoogd.
De schildklierfunctie wordt gereguleerd vanuit de hypothalamus en de hypofyse. TRH (thyrotropin-releasing hormone) uit de hypothalamus stimuleert de secretie van TSH in de hypofysevoorkwab, terwijl somatostatine en corticosteroïden de secretie remmen. TSH zet de schildklier aan tot productie van de schildklierhormonen thyroxine (T4) en tri-jodothyronine (T3). Omgekeerd remt T4 de productie van TSH, waardoor een evenwicht ontstaat. Bij schildklierfunctiestoornissen is dit evenwicht verstoord. Een normale TSH-concentratie sluit een schildklierfunctiestoornis nagenoeg uit. Een afwijkende uitslag is reden voor verdere diagnostiek.
De schildklier produceert ongeveer tien tot twintig keer zo veel T4 als T3. T4 is een overwegend inactief prohormoon dat in nieren, lever, hersenen, spieren en hypofyse wordt omgezet in het biologisch actieve hormoon T3. Het overgrote deel van T3 en T4 is gebonden aan eiwitten. Het niet-gebonden (vrije) T3 en T4 zijn de actieve hormonen. Aangenomen wordt dat T3 de synthese van ribonucleïnezuur (RNA) beïnvloedt. Dit induceert de synthese van diverse enzymen, die de koolhydraat-, vet- en eiwitstofwisseling stimuleren.

Pathofysiologie

Schildklierfunctiestoornissen kunnen primair of secundair zijn. In 95% van de gevallen is er sprake van een primaire stoornis: de schildklier zelf is aangedaan. Het betreft dan vrijwel altijd een auto-immuunziekte. Patiënten met een schildklierfunctiestoornis als gevolg van een auto-immuunstoornis hebben een verhoogd risico op een andere auto-immuunstoornis, bijvoorbeeld diabetes mellitus type 1, reumatoïde artritis of pernicieuze anemie.5 De belangrijkste secundaire oorzaak van hypothyreoïdie is iatrogeen. Bij de andere secundaire vormen ligt de oorzaak centraal, bijvoorbeeld in de hypofyse of hoger in het centrale zenuwstelsel.

Oorzaken en beloop van hypothyreoïdie

Thyreoïditis van Hashimoto is een chronische auto-immuunziekte van de schildklier en de belangrijkste primaire oorzaak van hypothyreoïdie. Anti-TPO zijn vaak aantoonbaar bij een thyreoïditis van Hashimoto, maar niet bewijzend voor de aandoening.1 Thyreoïditis van Hashimoto komt hoofdzakelijk voor bij vrouwen en is in 90 tot 95% van de gevallen de oorzaak van een niet-iatrogene hypothyreoïdie. De ziekte leidt op korte of lange termijn tot totaal functieverlies van de schildklier.
Stille of pijnloze lymfocytaire thyreoïditis is een auto-immuunziekte waarbij destructie van schildklierweefsel plaatsvindt, gevolgd door regeneratie. Bij deze vorm van thyreoïditis kan ook hyperthyreoïdie voorkomen. De aandoening geneest in één tot vier maanden. Meestal wordt de aandoening niet opgemerkt. Zelden is substitutietherapie nodig.
Iatrogene oorzaken van hypothyreoïdie zijn (hemi)thyreoïdectomie of behandeling met radioactief jodium,6 bestraling van de hals,7 lithium of het gebruik van jodiumbevattende medicatie,8 vooral amiodaron.9 Wanneer na thyreoïdectomie of na behandeling met radioactief jodium hypothyreoïdie ontstaat, is levenslange substitutietherapie nodig. De effecten van lithium- en jodiumbevattende medicatie zijn meestal twaalf weken na staken van deze middelen verdwenen. Door de lange halfwaardetijd van amiodaron kan de stapeling wel tot zes maanden na staken optreden en een aanhoudend effect geven op de schildklier.

Oorzaken en beloop van hyperthyreoïdie

De ziekte van Graves is een auto-immuunziekte van de schildklier. Kenmerkend hierbij is de aanwezigheid van TSH-R-antistoffen, die net zoals TSH op de receptoren van de schildklier werken en de schildklier stimuleren tot productie van T4. De aandoening ontwikkelt zich binnen 1 tot enkele maanden en komt vooral voor bij vrouwen op jonge en middelbare leeftijd. Circa 60% van de patiënten heeft een diffuus struma. Bij 70 tot 80% van de patiënten met hyperthyreoïdie is de ziekte van Graves de oorzaak. Bij sommige patiënten met milde klachten treedt binnen een jaar spontaan blijvende remissie op. Rokers hebben meer risico op het ontstaan en verergeren van oftalmopathie.10
(Multi)nodulair struma is een diffuse knobbelvormige zwelling van de schildklier. Deze kenmerkt zich door de ontwikkeling van haarden die schildklierhormonen produceren, onafhankelijk van sturing door TSH. Het duurt verscheidene jaren voordat een nodulair struma tot volledige ontwikkeling is gekomen. De schildklier wordt langzaam groter, terwijl gelijktijdig de autonomie van de klier toeneemt. Na de ziekte van Graves is het (multi)nodulair struma de meestvoorkomende oorzaak van hyperthyreoïdie (10 tot 15%); bij ouderen is het de meestvoorkomende oorzaak.
Subacute thyreoïditis is een virale ontsteking van de schildklier. Deze kenmerkt zich door hevige pijn in de schildklierregio, koorts, koude rillingen, malaise, een tijdelijke thyreotoxicose (overmaat van schildklierhormoon in het bloed) gedurende enkele weken tot maanden, een verhoging van de bezinking en leukocytose. De aandoening geneest spontaan. Aan het herstel gaat soms een periode van hypothyreoïdie vooraf.
Toxisch adenoom is een autonoom functionerende benigne tumor en komt zelden voor. Kenmerkend hierbij is een solitaire schildkliernodus.
Iatrogene oorzaken van hyperthyreoïdie zijn het gebruik van lithium, jodiumhoudende contrastmiddelen of jodiumhoudende medicatie zoals amiodaron.8, 9
Stille of pijnloze lymfocytaire thyreoïditis kan zowel hypo- als hyperthyreoïdie veroorzaken, zie Oorzaken en beloop van hypothyreoïdie.

Richtlijnen diagnostiek

Anamnese

Vrijwel alle patiënten met een klinische schildklierfunctiestoornis hebben een aantal klachten en symptomen die kunnen passen bij een te traag dan wel te snel werkende schildklier. De anamnese is gericht op verheldering van de gepresenteerde klachten. Een uitgesproken beeld met klassieke symptomen is in de praktijk zeldzaam.11 De patiënt heeft meestal aspecifieke klachten en symptomen. Hypothyreoïdie kan door een verlaagd metabolisme leiden tot klachten als gewichtstoename, kouwelijkheid, obstipatie, bradycardie, myxoedeem in het gezicht en traagheid. Hyperthyreoïdie kan leiden tot klachten als vermoeidheid, gewichtsverlies ondanks goede eetlust, diarree, nervositeit, oftalmopathie en hartkloppingen. Zowel hypo- als hyperthyreoïdie kan gepaard gaan met moeheid, en menstruatiestoornissen veroorzaken. De voorspellende waarde van klachten die gepaard kunnen gaan met schildklierfunctiestoornissen is laag. Dit geldt zowel voor afzonderlijke klachten als voor combinaties van klachten.12 Een uitzondering hierop vormt oftalmopathie: deze aandoening gaat vaak gepaard met de ziekte van Graves. Bij ouderen geldt in nog sterkere mate dat een schildklierfunctiestoornis lastig te herkennen is door het aspecifieke karakter van de klachten.
Bij (het vermoeden van) een schildklierfunctiestoornis gaat de huisarts na of er angineuze klachten, ritmestoornissen of klachten passend bij hartfalen bestaan. Dit is vanwege de consequenties voor de behandeling van hypothyreoïdie en een eventuele verwijzing naar de internist-endocrinoloog (zie ook Richtlijnen beleid hypothyreoïdie en hyperthyreoïdie).
De huisarts houdt rekening met een grotere kans op een schildklierfunctiestoornis bij:
  • behandeling van hyperthyreoïdie met radioactief jodium of een hemithyreoïdectomie in de voorgeschiedenis;
  • een positieve familieanamnese voor schildklierziekten;
  • een recente partus (korter dan een jaar geleden) of een post-partumthyreoïditis in de voorgeschiedenis;
  • gebruik van medicamenten die de schildklier kunnen beïnvloeden (jodiumhoudende contrastmiddelen, lithium en amiodaron);
  • radiotherapie van het hoofd-halsgebied in de voorgeschiedenis;
  • aanwezigheid van een auto-immuunziekte, zoals pernicieuze anemie;5
  • het syndroom van Down.13

Er is geen onderzoek waaruit blijkt dat het zinvol is om periodiek te screenen bij patiënten met een verhoogd risico op een schildklierfunctiestoornis.

Lichamelijk onderzoek

Lichamelijk onderzoek van de schildklier is geïndiceerd:
  • bij (het vermoeden van) een schildklieraandoening;
  • als de patiënt een zwelling in de hals ziet, een knobbel in de hals voelt, pijnklachten in de schildklierregio heeft of als de huisarts een zwelling ziet.

Voor uitleg over het lichamelijk onderzoek zie [kader]. Bij (verdenking op) een hyperthyreoïdie verricht de huisarts onderzoek naar het hartritme (pols, auscultatie hart) vanwege het verhoogde risico op atriumfibrilleren.14 Afhankelijk van de gepresenteerde klachten kan de huisarts aanvullend lichamelijk onderzoek uitvoeren.

Aanvullend onderzoek

Bepaal het TSH:
  • wanneer op grond van anamnese, lichamelijk onderzoek of voorgeschiedenis van de patiënt een schildklierfunctiestoornis wordt overwogen;15
  • bij onbegrepen klachten en bij problemen als onbegrepen vermagering dan wel onbegrepen gewichtstoename, hartfalen, atriumfibrilleren en dementie (zie de NHG-Standaarden Hartfalen, Atriumfibrilleren en Dementie);
  • bij een vermoeden van familiaire hypercholesterolemie (zie het NHG-Standpunt Diagnostiek en behandeling van familiaire hypercholesterolemie) om een hypothyreoïdie uit te sluiten.

Laboratoria verrichten bij een afwijkende TSH een vrije-T4-bepaling uit hetzelfde serummonster. Wordt dit niet gedaan, dan vraagt de huisarts deze bepaling aan. Routinematig bepalen van de schildklierfunctie bij patiënten met een depressie of een angststoornis wordt niet aangeraden.16
Bepaal op indicatie (zie ook Evaluatie en [stroomschema]):
  • de TSH-R-antistoffen bij een (vermoeden op) hyperthyreoïdie;
  • de bezinking en het aantal leukocyten bij een (vermoeden op) subacute thyreoïditis.

Echografie is geïndiceerd bij de diagnostiek van palpabele afwijkingen van de schildklier zonder functiestoornissen [kader]. De enige indicatie voor echografie bij functiestoornissen van de schildklier is het vermoeden van een hyperthyreoïdie door een (multi)nodulair struma.17 Deze is dan gericht op de aanwezigheid van een dominante nodus. De schildklier kan als gevolg van de ziekte van Graves licht gezwollen zijn, echografie is dan niet nodig. Er is geen indicatie voor een schildklierscintigrafie in de eerste lijn.18

Evaluatie

De schildklierfunctiestoornis wordt vastgesteld op grond van de uitkomsten van laboratoriumdiagnostiek. Uitgegaan wordt van de referentiewaarden voor TSH en vrije T4 zoals het laboratorium die aangeeft. Doorgaans worden de waarden aangehouden zoals vermeld in [tabel 1].
Tabel1Referentiewaarden
TSH0,4-4,0 mU/l
Vrije T49,0-24,0 pmol/l
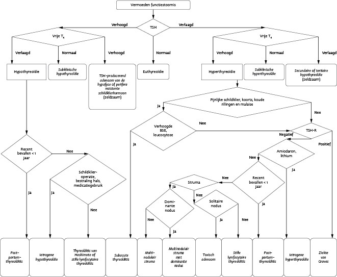
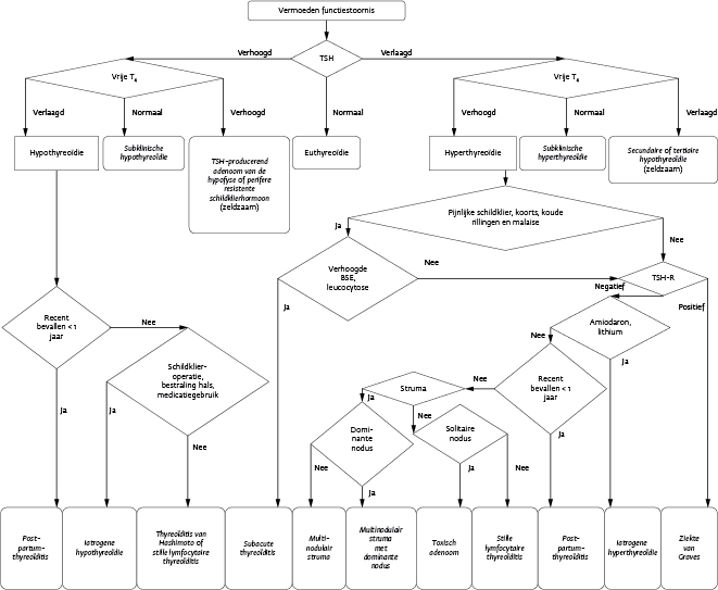
Het [stroomschema] geeft de interpretatie van de mogelijke uitkomsten van het onderzoek.19 Voor palpabele afwijkingen: zie [kader].

Hypothyreoïdie

Voor het stellen van de diagnose hypothyreoïdie volstaat laboratoriumdiagnostiek van TSH en vrije T4. Anti-TPO heeft onvoldoende onderscheidend vermogen voor differentiatie tussen de verschillende oorzaken van hypothyreoïdie [stroomschema].1 Er wordt onderscheid gemaakt tussen:
  • thyreoïditis van Hashimoto; in ruim 90% van de gevallen is dit de oorzaak van de hypothyreoïdie;
  • een stille of pijnloze lymfocytaire thyreoïditis; dit gaat vaak onopgemerkt voorbij. Het onderscheid met een thyreoïditis van Hashimoto is soms moeilijk te maken, vaak zijn de klachten en laboratoriumafwijkingen minder ernstig, kenmerkend is het spontane herstel;
  • post-partumthyreoïditis; bij een vrouw die binnen een jaar na een bevalling een hypothyreoïdie heeft, gaat het vermoedelijk om een post-partumthyreoïditis. Zie verder Zwangerschap en kraamperiode;
  • iatrogene oorzaak; bij een schildklieroperatie, bestraling hals of gebruik van lithium of amiodaron.

Hyperthyreoïdie

Voor het stellen van de diagnose hyperthyreoïdie volstaat laboratoriumdiagnostiek van TSH en vrije T4 [stroomschema]. Voor het onderscheiden van de onderliggende diagnoses is lichamelijk onderzoek, aanvullend laboratoriumonderzoek en op indicatie echografisch onderzoek noodzakelijk. Er wordt onderscheid gemaakt tussen:
  • de ziekte van Graves, bij positieve TSH-R-antistoffen;
  • (multi)nodulair struma, bij een pijnloze schildklierzwelling en negatieve TSH-R-antistoffen, echografie is noodzakelijk voor het vaststellen van een dominante nodus;
  • subacute thyreoïditis, bij pijn in de schildklierregio, koorts, koude rillingen, algehele malaise, verhoogde bezinking en leukocytose;
  • toxisch adenoom, bij een solitaire nodus met hyperthyreoïdie;
  • (vermoeden van) post-partumthyreoïditis, bij een vrouw die binnen een jaar na een bevalling een hyperthyreoïdie heeft;
  • (vermoeden van) een iatrogene oorzaak, bij recent toegediende jodiumhoudende contrastmiddelen of gebruik van lithium of amiodaron;
  • een stille of pijnloze lymfocytaire thyreoïditis, bij hyperthyreoïdie zonder schildklierzwelling of pijn en negatieve TSH-R-antistoffen.

Indicaties voor het direct verwijzen naar de internist-endocrinoloog zijn: multinodulair struma met een dominante nodus, toxisch adenoom en iatrogene hyperthyreoïdie.

Richtlijnen beleid bij hypothyreoïdie

Bij een medicamenteus veroorzaakte hypothyreoïdie gaat de huisarts na dan wel overlegt met de voorschrijvende arts of aanpassing van de behandeling mogelijk is. Na aanpassing van de medicamenteuze behandeling is elke zes weken controle van de schildklierwaarden noodzakelijk, tot normalisatie. Indien de waardes niet normaliseren of aanpassing van de medicamenteuze behandeling niet mogelijk is, wordt een behandeling ingesteld zoals beschreven onder Medicamenteuze behandeling. Bij een thyreoïditis van Hashimoto en een iatrogene oorzaak van hypothyreoïdie is een levenslange substitutietherapie nodig zoals beschreven onder Medicamenteuze behandeling. Een stille of pijnloze lymfocytaire thyreoïditis wordt niet medicamenteus behandeld. De huisarts vervolgt in dat geval de schildklierwaarden elke zes weken tot normalisatie.

Voorlichting medicamenteuze behandeling

De huisarts licht de patiënt voor over het te verwachten beloop en bereidt de patiënt erop voor dat hij hoogstwaarschijnlijk levenslang substitutietherapie nodig heeft. De huisarts besteedt aandacht aan het motiveren van de patiënt tot therapietrouw en legt uit dat de instelfase, bij patiënten met cardiale comorbiditeit of ouder dan zestig jaar, mogelijk maanden in beslag zal nemen en dat het enkele weken duurt voordat de patiënt het eerste effect merkt van de medicatie. Het kan lang duren, maar meestal knapt de patiënt goed op. Het is belangrijk bij aanvang van de behandeling te benadrukken dat sommige patiënten restklachten blijven houden ondanks een goede medicamenteuze instelling. In aansluiting op de mondelinge voorlichting kan de huisarts de NHG-Patiëntenbrief over hypothyreoïdie meegeven en de patiënt wijzen op www.thuisarts.nl en het bestaan van patiëntenverenigingen.20
De huisarts instrueert vrouwen met een (subklinische) hypothyreoïdie om bij een zwangerschap op korte termijn op het spreekuur te komen. Zie voor verder beleid de paragraaf Schildklieraandoeningen tijdens zwangerschap en post-partumperiode.

Medicamenteuze behandeling

Het doel van de behandeling van hypothyreoïdie is dat de patiënt klachtenvrij is dan wel zich zo optimaal mogelijk voelt en dat het TSH en vrije T4 normaal zijn. Het TSH bevindt zich bij goed ingestelde patiënten veelal in het laag-normale gebied (het vrije T4 is dan meestal hoog-normaal).1421 De behandeling van hypothyreoïdie bestaat uit substitutie met levothyroxine. De substitutiedosis is gemiddeld 1,6 microg levothyroxine per kilogram lichaamsgewicht per dag, met een grote individuele variatie. Voor een volwassene komt dit meestal neer op 100 tot 125 microg 1 maal per dag, maar soms heeft een patiënt een hogere dosis nodig, tot wel 300 microg per dag. Met het vorderen van de leeftijd kan de behoefte aan levothyroxine afnemen tot 75% van de eerdere benodigde dosering.
De huisarts maakt bij aanvang van de behandeling onderscheid tussen twee groepen aan de hand van de volgende kenmerken:
  • Groep 1: patiënten jonger dan 60 jaar zonder cardiale comorbiditeit.
  • Groep 2: patiënten jonger dan 60 jaar met cardiale comorbiditeit, actueel of in de voorgeschiedenis en patiënten ouder dan 60 jaar.

Bij groep 1 kan de huisarts starten met een volledige substitutiedosis.22 Bij de groep 2 wordt de dosering altijd stapsgewijs verhoogd.
De behandeling in groep 1 is als volgt:
  • Start met de volledige substitutiedosis van 1,6 microg levothyroxine per kg lichaamsgewicht. Dit komt voor een volwassene van 65 kg neer op 100 microg. Een veilige maximale startdosis lijkt 150 microg levothyroxine.23
  • Controleer de patiënt na 6 weken met vooraf bepaling van het TSH en vrije T4. Bespreek bijwerkingen, mogelijke cardiale klachten of eventuele vragen over de medicatie.
  • Verhoog de dosis levothyroxine met 12,5 tot 25 microg met intervallen van 6 weken indien er nog klachten zijn en/of als het TSH nog verhoogd is. De mate van ophoging hangt af van de ernst van de klachten en het TSH en vrije T4.

De behandeling in groep 2 is als volgt:
  • Start met 12,5 tot 25 microg levothyroxine, de hoogte van startdosering hangt af van de leeftijd van de patiënt, de ernst van de cardiale comorbiditeit en de duur van de hypothyreoïdie. Verhoog de dosering na ten minste 2 weken steeds met 12,5 microg levothyroxine tot een dagdosering van 50 microg.
  • Controleer vervolgens de patiënt 6 weken na de start van de behandeling en bespreek bijwerkingen, in het bijzonder mogelijke cardiale klachten of eventuele vragen over de medicatie.
  • Controleer vervolgens na 6 weken met vooraf bepaling van het TSH en vrije T4.
  • Blijf de dosis levothyroxine vervolgens verhogen met 12,5 microg met intervallen van 6 weken tot de patiënt klachtenvrij is, dan wel zich zo optimaal mogelijk voelt en het TSH en vrije T4 normaal is.

Voor beide groepen geldt:
  • Maak afspraken met de preferente apotheker over het afleveren van steeds hetzelfde geneesmiddelmerk levothyroxine in verband met mogelijke verschillen in resorptie.24
  • Instrueer de patiënt om de tabletten eenmaal daags in te nemen, steeds op hetzelfde tijdstip en op een lege maag met steeds dezelfde tijdsduur voor de maaltijd, bij voorkeur een half uur.25
  • Pas de dosering levothyroxine aan op geleide van de klachten van de patiënt en streef daarbij naar een normaal TSH en vrije T4, met in achtneming dat het TSH en vrije T4 sneller verbeteren dan de klachten.
  • Een kleine verhoging van de dosering met 12,5 microg levothyroxine, ook al zijn TSH en vrije T4 al normaal, kan ervoor zorgen dat de patiënt zich beter voelt.
  • Controleer het TSH en vrije T4 pas 6 weken na elke doseringsverandering, aangezien het TSH dan pas is gestabiliseerd.
  • Vermijd een TSH- en/of vrije-T4-waarde die buiten de referentiewaarden valt, vanwege een verhoogd risico op complicaties zoals atriumfibrilleren.

Een combinatiebehandeling van levothyroxine met liothyronine (T3) wordt niet aanbevolen. Er zijn geen voordelen aangetoond van de combinatiebehandeling boven behandeling met alleen levothyroxine en data over de veiligheid op lange termijn ontbreken.26

Bijwerkingen

De huisarts let bij de controles op klachten van overdosering of een te snelle verhoging van de dosis, zoals nervositas, hoofdpijn, zweten, pijn op de borst, palpitaties, tachycardie, diarree, gewichtsverlies en psychische veranderingen. De patiënt wordt ook geïnstrueerd om in dat geval contact op te nemen. Een zeldzame bijwerking van de medicatie is jeuk door de hulpstoffen. Als dit zich voordoet, kan omzetten naar een preparaat van een andere fabrikant soms uitkomst bieden.

Interacties

Levothyroxine versterkt mogelijk tijdens de instelfase het effect van orale anticoagulantia. Starten en aanpassen van de dosering moet worden gemeld bij de trombosedienst. Antacida, calciumzouten, magnesiumzouten, sucralfaat en ijzerzouten verminderen de absorptie van levothyroxine. Om die reden moet levothyroxine minstens 2 uur vóór deze geneesmiddelen worden ingenomen. Levothyroxine mag niet binnen 4 uur voor of na inname van colestyramine of colesevelam worden ingenomen. Bij gelijktijdig gebruik van levothyroxine met orale oestrogenen (ook orale anticonceptiva met oestrogenen), fenytoïne, fenobarbital, carbamazepine, rifampicine of ritonavir kan de behoefte aan levothyroxine toenemen (zie ook Verwijzen).27

Controles

Ondanks een optimale behandeling kunnen patiënten toch klachten houden, in het bijzonder vermindering van neurocognitieve functies en algemeen welbevinden.28 De huisarts overweegt bij persisterende klachten de mogelijkheid van bijkomende ziekten, in het bijzonder auto-immuunaandoeningen, zoals pernicieuze anemie.5De huisarts controleert het TSH en vrije T4:
  • elke 3 maanden in het eerste jaar nadat de patiënt klachtenvrij is en het TSH en vrije T4 normaal zijn;
  • en heroverweegt de behandeling bij het vermoeden van een stille of lymfocytaire thyreoïditis;29
  • vervolgens jaarlijks bij stabiele waarden;
  • bij klachten of instabiele waardes, dan vindt de controle eerder plaats.

Verwijzen

De huisarts verwijst patiënten met een hypothyreoïdie naar de internist:
  • bij een centrale oorzaak [stroomschema];
  • bij ernstige cardiale problemen, in ieder geval bij hartfalen en stabiele angina pectoris met klachten in de klasse III-IV van de NYHA (zie de NHG-Standaard Hartfalen en Stabiele Angina Pectoris voor uitleg NYHA-classificatie).30

In de volgende gevallen vindt de behandeling plaats in overleg met de internist:
  • bij verschijnselen van een ernstige, langdurig onbehandelde hypothyreoïdie. Bij ouderen geeft dit een verhoogde kans op myxoedeem coma, een levensbedreigende aandoening.31 Tevens is de patiënt gevoeliger voor levothyroxine en ontstaan er eerder bijwerkingen;
  • bij een moeilijk instelbare diabetes mellitus type 1.32

Subklinische hypothyreoïdie

Een subklinische hypothyreoïdie verklaart zelden de mogelijke klachten van de patiënt. Indien er klachten bestaan, dient er naar een andere verklaring te worden gezocht; in veel gevallen normaliseert het TSH spontaan. De kans op normalisatie is omgekeerd evenredig met de hoogte van het TSH. Bij een TSH kleiner dan 6 mU/l is de kans op klinische hypothyreoïdie niet verhoogd ten opzichte van euthyreoïdie en is de kans groot dat deze spontaan normaliseert.33 Is het TSH tussen de 6 mU/l en 10 mU/l, dan is de kans om klinische hypothyreoïdie te krijgen licht verhoogd maar de kans op spontane normalisatie van het TSH is groter. Is het TSH hoger dan 10 mU/l, dan is het risico op een klinische hypothyreoïdie iets hoger dan de kans op normalisatie. Bij een TSH &lt 6 mU/l is er een expectatief beleid. Het beleid bij een subklinische hypothyreoïdie met TSH > 6 mU/l is als volgt:
  • leg de patiënt uit dat er vaak geen relatie is met eventuele klachten en dat de waarden vaak spontaan normaliseren;
  • herhaal na 3 maanden het TSH en vrije T4; na 2 keer een afwijkende TSH is er sprake van een subklinische hypothyreoïdie;
  • staak de controles bij normalisatie van het TSH;
  • bepaal jaarlijks het TSH bij persisteren van het TSH > 6 mU/l;
  • staak de controle na enkele jaren bij stabiele waardes;
  • herhaal controle van het TSH bij klachten die wijzen op een hypothyreoïdie.

Behandeling met levothyroxine bij subklinische hypothyreoïdie wordt in het algemeen niet aanbevolen; er zijn geen aanwijzingen dat deze leidt tot verbetering van de klachten.34, 35 Indien de huisarts toch een proefbehandeling met levothyroxine overweegt, alleen indien de patiënt dit wenst, jonger is dan 85 jaar, een TSH hoger dan 6 mU/l heeft en persisterende klachten of symptomen die niet anders verklaard kunnen worden, dan volgt hij het stappenplan zoals bij patiënten met hypothyreoïdie ouder dan 60 jaar. De huisarts controleert elke 6 weken het TSH en vrije T4 en de klachten (bijvoorbeeld via een klachtendagboek). Als 6 maanden na het bereiken van een normale TSH geen verbetering van de klachten is opgetreden, staakt de huisarts de behandeling.

Richtlijnen beleid bij hyperthyreoïdie

Deze paragraaf beschrijft alleen het beleid bij een hyperthyreoïdie op basis van de ziekte van Graves, stille of pijnloze lymfocytaire thyreoïditis, subacute thyreoïditis en een multinodulair struma zonder dominante nodus. Bij een hyperthyreoïdie is zelden acuut ingrijpen noodzakelijk, behalve in geval van een levensbedreigende thyreotoxische stormthyreotoxische storm; de symptomen zijn naast een hyperthyreoïdie, koorts, hartritmestoornissen, psychose en daling van het bewustzijn.

Voorlichting

De huisarts geeft de patiënt voorlichting over het ziektebeeld en legt uit dat veel verschillende klachten hiermee kunnen samenhangen. In aansluiting aan de mondelinge voorlichting kan de huisarts de NHG-Patiëntenbrief over hyperthyreoïdie meegeven en wijst hij op het bestaan van www.thuisarts.nl en patiëntenverenigingen.20 De huisarts adviseert aan vrouwen met een kinderwens een zwangerschap uit te stellen totdat de hyperthyreoïdie goed gereguleerd is, vanwege de gevaren voor de foetus. De huisarts instrueert vrouwen met de ziekte van Graves met een toekomstige kinderwens zich bij een wens tot zwangerschap te melden voor de bepaling van de TSH-R-antistoffen (zie Zwangerschap en post-partumperiode).
Bij de stille of pijnloze lymfocytaire thyreoïditis en de subacute thyreoïditis is er geen indicatie voor medicamenteuze remming van de schildklier. Bij klachten zoals hartkloppingen schrijft de huisarts een bètablokker voor; zie Medicamenteuze behandeling.
Zowel de ziekte van Graves als het (multi)nodulair struma kunnen op verschillende manieren worden behandeld. De huisarts bespreekt de voor- en nadelen van de verschillende behandelopties [tabel 2] en betrekt de patiënt bij de besluitvorming en gaat daarbij na hoe de patiënt denkt over een eventueel levenslange medicamenteuze behandeling.
Tabel2Behandelopties bij hyperthyreoïdie op basis van de ziekte van Graves of een multinodulair struma
VoordeelNadeel
ThyreostaticumBij de ziekte van Graves 40 tot 50% kans op een langdurige remissie na staken van de behandeling na 12 maanden, zonder risico op het ontstaan van hypothyreoïdie.Langdurige behandeling met frequente controles; 50% kans op een recidief na staken bij de ziekte van Graves en vrijwel 100% bij (multi)nodulair struma. Bij een groot diffuus struma is langdurige remissie door medicamenteuze behandeling onwaarschijnlijk. Bijwerking: agranulocytose.
Radioactief jodiumSnel resultaat. Veilig en effectief. Geeft verbetering bij obstructie en compressieklachten ten gevolge van een struma.Na 1 jaar 30 tot 60% kans op hypothyreoïdie bij de ziekte van Graves en na 10 jaar 50 tot 80%.36 De kans is afhankelijk van de dosis. Mag niet worden gebruikt in de zwangerschap en in de 6 maanden voorafgaand aan een zwangerschap.
HemithyreoïdectomieSnel resultaat; geeft bij een groot struma cosmetisch een beter resultaat en geeft verbetering bij obstructie en compressieklachten.Kans op hypothyreoïdie: 3% na een jaar en 30 tot 50% na 10 tot 20 jaar. Operatierisico, waaronder een laesie van de nervus recurrens.
Meestal worden patiënten met de ziekte van Graves behandeld met medicatie; de overige twee behandelingsmogelijkheden zijn even gelijkwaardig. Bij een recidief na staken van de medicatie zijn de drie therapeutische mogelijkheden weer gelijkwaardige keuzes.37 Omdat bij hyperthyreoïdie als gevolg van een multinodulair struma levenslange medicamenteuze behandeling noodzakelijk is, kan de keuze in dit geval eerder op een behandeling met radioactief jodium vallen. De huisarts wijst rokende patiënten met de ziekte van Graves er op dat roken de kans op het ontstaan en verergeren van de oftalmopathie vergroot.10

Medicamenteuze behandeling (facultatief)

Gezien de lage incidentie van hyperthyreoïdie in de huisartsenpraktijk is de behandeling hiervan door de huisarts facultatief. Met de patiënt wordt besproken waar de behandeling zal plaatsvinden, in de eerste of tweede lijn.
Hyperthyreoïdie kan medicamenteus worden behandeld volgens de combinatie- of de titratiemethode. Bij de combinatiemethode wordt de schildklier eerst volledig stilgelegd met een thyreostaticum, waarna levothyroxine wordt bijgegeven. Bij de titratiemethode wordt de schildklier partieel geremd met een thyreostaticum. Deze titratiemethode wordt in Nederland vooral toegepast tijdens de zwangerschap (of bij een zwangerschapswens) en de borstvoedingsperiode en wordt hier verder niet besproken. De combinatiemethode is gemakkelijker uitvoerbaar.
  • Geef een thyreostaticum, bij voorkeur thiamazol 30 mg 1 maal daags 1 tablet en handhaaf deze dosering van het thyreostaticum gedurende de gehele behandeling.
  • Voeg een bètablokker toe gedurende de eerste 6 weken indien er veel klachten bestaan, totdat het effect van het thyreostaticum merkbaar is door een duidelijke afname van de klachten bij de patiënt. Bouw vervolgens de bètablokker af.38 Houd bij de keuze van een bètablokker rekening met de comorbiditeit. De voorkeur gaat uit naar metoprolol met vertraagde afgifte, startdosering 1 maal daags 100 mg.
  • Controleer na 6 weken of het vrije T4 normaal is; het TSH hoeft niet te worden bepaald, deze is pas na 12 weken na aanvang van de behandeling genormaliseerd.39 Herhaal de bepaling na 6 weken indien de vrije-T4-waarde te hoog is.
  • Start als het vrije T4 genormaliseerd is met levothyroxine in een dosis van 1,6 microg per kilogram lichaamsgewicht per dag: voor een volwassene komt dit meestal neer op 100 tot 125 microg levothyroxine 1 maal daags, in te nemen op een nuchtere maag en elke dag op hetzelfde tijdstip.
  • Controleer na 6 weken opnieuw: laat 1 week eerder het TSH en vrije T4 bepalen en stel de dosering levothyroxine bij op geleide van het TSH en vrije T4.
  • Ga bij een goede instelling over op driemaandelijkse controles gedurende het eerste jaar.
  • Zet bij een (multi)nodulair struma de behandeling levenslang voort.
  • Staak bij de ziekte van Graves de medicatie (thyreostaticum en levothyroxine) in 1 keer 1 jaar na het bereiken van euthyreoïdie. Controleer 6 weken na staken van de medicatie het TSH en vrije T4.

Bijwerkingen en interacties van thyreostatica

Bij 1 tot 5% van de patiënten ontstaat exantheem, koorts, misselijkheid, paresthesieën, gewrichtspijn of voorbijgaande leukopenie. Huidreacties verdwijnen soms spontaan bij het voortzetten van de behandeling. In de helft van de gevallen komt kruisovergevoeligheid tussen de verschillende thyreostatica voor.40 In de eerste 3 maanden van de behandeling ontstaat bij 0,2 tot 0,5% van de patiënten agranulocytose. De huisarts instrueert elke patiënt om symptomen van agranulocytose (koorts en keelpijn) te herkennen en adviseert dan direct contact op te nemen met de (dienstdoende) arts voor een citobepaling van het bloedbeeld. Routinematig bloedonderzoek is niet zinvol omdat agranulocytose zeer plotseling kan optreden. Na staken van de therapie treedt vrijwel altijd binnen enkele weken herstel op. De werking van cumarinederivaten neemt af bij het instellen op thyreostatica. De trombosedienst moet over het gebruik van thyreostatica worden ingelicht.

Controles

Na staken van de behandeling van de ziekte van Graves is gedurende het eerste jaar driemaandelijkse controle van het TSH en bij een afwijkende waarde is controle van het vrije T4 nodig. Na een jaar voldoet jaarlijkse controle van het TSH, of bij klachten eerder. Bij een recidief beoordeelt de huisarts opnieuw de drie verschillende behandelopties en overleg deze met de patiënt. De huisarts spreekt met patiënten die medicamenteus worden behandeld in verband met een multinodulair struma levenslang een jaarlijkse controle af, inclusief een bepaling van het TSH en vrije T4. Bij klachten vinden de controles eerder plaats.

Verwijzen

De huisarts die patiënten met hyperthyreoïdie niet zelf behandelt verwijst hen hiervoor naar een internist. Afhankelijk van de klachten start de huisarts eventueel in overleg met een internist alvast een behandeling met een bètablokker of thyreostaticum.
Verwijs naar internist-endocrinoloog in ieder geval patiënten:
  • met spoed bij wie een vermoeden bestaat van een thyreotoxische storm;
  • met oftalmopathie;41
  • met de ziekte van Graves en een palpabele nodus;
  • met een kinderwens;
  • met een centrale oorzaak van de schildklierfunctiestoornis [stroomschema];
  • met cardiale problemen, in het bijzonder hartfalen, atriumfibrilleren en angina pectoris;
  • met een toxisch adenoom of dominante nodus bij een multinodulair struma;
  • die kiezen voor een behandeling met radioactief jodium of voor een chirurgische behandeling;
  • die amiodaron gebruiken.9

Subklinische hyperthyreoïdie

Bij subklinische hyperthyreoïdie ontbreekt een duidelijke relatie met eventuele klachten. In het eerste jaar na ontdekking is het risico op het krijgen van hyperthyreoïdie licht verhoogd, maar het gebeurt vaker dat de schildklierwaarden spontaan normaliseren.42 Bij een patiënt met een subklinische hyperthyreoïdie is wel eerst nader onderzoek nodig naar een onderliggende oorzaak conform de diagnostiek bij een hyperthyreoïdie [stroomschema]. Bij een positieve bevinding is er mogelijk sprake van een beginstadium van een van de aandoeningen die hyperthyreoïdie geven en kan al in een vroeg stadium de ziekte worden vastgesteld. Indien het nader onderzoek niet afwijkend is, dient naar een andere verklaring van de eventuele klachten worden gezocht.
Het beleid bij een subklinische hyperthyreoïdie is als volgt:
  • verwijs patiënten met atriumfibrilleren naar de internist;43
  • licht de patiënt voor dat er geen duidelijke relatie is tussen de bevindingen en eventuele klachten en dat de waarden vaak spontaan normaliseren;
  • voer de diagnostiek conform hyperthyreoïdie uit [stroomschema];
  • controleer daarnaast, ongeacht de uitkomst van de diagnostiek, het TSH en vrije T4 1 jaar lang elke 3 maanden;
  • controleer na 1 jaar bij een persisterende subklinische hyperthyreoïdie jaarlijks;
  • instrueer de patiënt om bij klachten, specifiek bij oftalmopathie, op het spreekuur te komen.

Behandeling wordt in het algemeen niet aanbevolen; er zijn geen aanwijzingen dat deze leidt tot verbetering van de klachten.44Indien de huisarts een proefbehandeling overweegt, verwijst de huisarts of stelt hij in overleg met een internist een aangepaste behandeling in (bijvoorbeeld een lagere dosering thyreostatica). De behandeling hangt af van de onderliggende oorzaak (ziekte van Graves of (multi)nodulair struma) en de ernst van de laboratoriumafwijkingen.

Schildklieraandoeningen tijdens zwangerschap en post-partumperiode

Achtergrond

Hypothyreoïdie

Tijdens de zwangerschap neemt de behoefte aan schildklierhormoon toe. Gezonde zwangeren kunnen aan deze extra behoefte voldoen door meer schildklierhormoon te produceren. Bij een maternale hypothyreoïdie lukt dat niet. Hierdoor is een hogere dosering levothyroxine nodig om ervoor te zorgen dat de zwangere euthyreoot blijft. Euthyreoïdie is noodzakelijk voor een goede ontwikkeling van het embryo. On(der)behandelde hypothyreoïdie tijdens de zwangerschap verhoogt het risico op zwangerschapscomplicaties, zoals miskraam, zwangerschapshypertensie, pre-eclampsie, abruptio placentae, anemie en bloedverlies post partum, en geeft een verminderde cognitieve ontwikkeling van de foetus.

Hyperthyreoïdie

Hyperthyreoïdie geeft een verhoogd risico op een thyreotoxische storm bij de moeder, vooral rond de baring en kraambed. Daarnaast is er een verhoogd risico op intra-uteriene groeivertraging en op vroeggeboorte. Bij de ziekte van Graves zijn TSH-R-antistoffen de oorzaak van de hyperthyreoïdie. Na een succesvolle behandeling van de ziekte kunnen TSH-R-antistoffen soms langdurig aanwezig blijven. Tijdens de zwangerschap geven TSH-R-antistoffen een verhoogd risico op zwangerschapscomplicaties, ook als er geen klachten en/of hyperthyreoïdie aanwezig zijn. De antistoffen passeren de placenta en kunnen een foetale hyperthyreoïdie veroorzaken.

Post-partumthyreoïditis

Post-partumthyreoïditisPost-partumthyreoïditis is een spontaan genezende ontsteking van de schildklier die optreedt binnen het eerste jaar na de bevalling bij ongeveer 7% van de bevallen vrouwen.45 Er zijn 3 vormen. De eerste vorm betreft een voorbijgaande hyperthyreoïdie gevolgd door een voorbijgaande hypothyreoïdie waarna herstel van de schildklierwaarden optreedt. Bij de tweede vorm is er alleen een hyperthyreoïdie gevolgd door herstel. De derde vorm is een hypothyreoïdie gevolgd door herstel. De aandoening herstelt vrijwel altijd spontaan binnen een half jaar. In principe behoeft deze aandoening geen behandeling. Bij 25 tot 50% van de vrouwen die een post-partumthyreoïditis hebben doorgemaakt ontstaat in de jaren daarna een hypothyreoïdie.

Richtlijnen diagnostiek en evaluatie

Diagnostiek

De diagnostiek staat beschreven onder Richtlijnen diagnostiek.

Evaluatie

Het vaststellen van de diagnose post-partumthyreoïditis staat beschreven bij Richtlijnen evaluatie.

Richtlijnen beleid

Bestaande hypothyreoïdie

De huisarts bepaalt bij aanvang van de zwangerschap de TSH-R-antistoffen, indien aanwezig verwijst deze de patiënt naar de internist-endocrinoloog.46 Indien er geen TSH-R-antistoffen aanwezig zijn, kan de huisarts ervoor kiezen om de patiënte zelf te begeleiden tijdens de zwangerschap. Bij verwijzing naar de internist-endocrinoloog verhoogt de huisarts alvast de dosering levothyroxine met 25% om adequate maternale schildklierwaardes te behouden.47 Bij zwangere patiënten met hypothyreoïdie die de huisarts zelf behandelt is het volgende beleid van toepassing:
  • verhoog de dosis levothyroxine met 25% zodra een zwangerschap is aangetoond;
  • controleer bij zwangerschap 1 maal per 4 weken, het TSH en vrije T4;
  • streef naar een TSH tussen de 1 tot 2 mU/l;
  • verhoog vervolgens de dosering levothyroxine op geleide van het TSH en vrije T4; de uiteindelijke dosering is 25 tot 50% hoger dan de dosering voor de zwangerschap;
  • verlaag direct na de bevalling de dosering naar de dosering van voor de zwangerschap;
  • controleer vervolgens na 6 weken het TSH;
  • verwijs de patiënte naar de internist-endocrinoloog indien het niet lukt om patiënte goed in te stellen.

Bij een hypothyreoïdie vastgesteld tijdens de zwangerschap overlegt de huisarts met de internist-endocrinoloog over de behandeling en verwijst de patiënt vervolgens indien gewenst naar de internist-endocrinoloog.
Tijdens borstvoeding is de behandeling met levothyroxine veilig en kan deze worden toegepast om fysiologische schildklierhormoonspiegels bij de moeder te bereiken.48

Subklinische hypothyreoïdie

Subklinische hypothyreoïdie tijdens de zwangerschap is geassocieerd met een verhoogd risico op zwangerschapscomplicaties.49 Behandeling van de subklinische hypothyreoïdie met levothyroxine is veilig tijdens de zwangerschap. Er is echter geen bewijs dat deze behandeling effectief is in het voorkomen van de zwangerschapscomplicaties.50
  • Bepaal bij aanvang van de zwangerschap opnieuw het TSH en vrije T4, die als uitgangswaarde dienen voor het verdere beleid. Indien deze normaal zijn of normaliseren tijdens de zwangerschap, volstaat eenmalige controle na 3 maanden.
  • Controleer bij persisteren van subklinische hypothyreoïdie het TSH en vrije T4 elke 4 weken gedurende de gehele zwangerschap.
  • Indien een hypothyreoïdie ontstaat, behandel conform hypothyreoïdie tijdens de zwangerschap.

(Subklinische) hyperthyreoïdie

Maternale hyperthyreoïdie geeft een verhoogd risico op zwangerschapscomplicaties. Verwijzing naar een internist-endocrinoloog is noodzakelijk. Ook een succesvol behandelde ziekte van Graves waarbij de TSH-R-antistoffen nog positief zijn, geeft een verhoogd risico op zwangerschapscomplicaties.51
Het beleid bij een zwangerschap is als volgt:
  • bepaal het TSH, vrije T4 en TSH-R-antistoffen bij zwangeren met in de voorgeschiedenis de ziekte van Graves;
  • verwijs zwangeren naar de gynaecoloog en internist-endocrinoloog met:
      • een (subklinische) hyperthyreoïdie;
      • positieve TSH-R-antistoffen.

Post-partumthyreoïditis

Bij een vrouw die binnen een jaar na een bevalling hyperthyreoïdie dan wel hypothyreoïdie heeft, is het volgende beleid van toepassing:
  • bepaal TSH-R-antistoffen om de ziekte van Graves uit te sluiten bij een hyperthyreoïdie;
  • overweeg symptoombehandeling bij hinderlijke klachten, bijvoorbeeld met een bètablokker. Zie Medicamenteuze behandeling hyperthyreoïdie voor keuze bètablokker;
  • controle van de schildklierwaarden elke zes weken volstaat. Indien de waardes tweemaal achtereen normaal zijn, kan de controle worden gestaakt;

Literatuur

  • 1.Bij verwijzing naar NHG-producten: zie www.nhg.org.
  • 2.Abalovich M, Gutierrez S, Alcaraz G, Maccallini G, Garcia A, Levalle O. Overt and subclinical hypothyroidism complicating pregnancy. Thyroid 2002;12:63-8.
  • 3.Alexander EK, Marqusee E, Lawrence J, Jarolim P, Fischer GA, Larsen PR. Timing and magnitude of increases in levothyroxine requirements during pregnancy in women with hypothyroidism. N Engl J Med 2004;351:241-9.
  • 4.Alexopoulou O, Beguin C, Buysschaert M, Squifflet JP, De Burbure C, De Nayer P, et al. Predictive factors of thyroid carcinoma in non-toxic multinodular goitre. Acta Clin Belg 2004;59:84-9.
  • 5.Allahabadia A, Daykin J, Sheppard MC, Gough SC, Franklyn JA. Radioiodine treatment of hyperthyroidism-prognostic factors for outcome. J Clin Endocrinol Metab 2001;86:3611-7.
  • 6.Aronson JK. Meyler’s side effects of drugs. The international encyclopedia of adverse drug reactions and interactions. Vol 6 T-Z. 15 ed. Amsterdam: Elsevier BV, 2006.
  • 7.Bahn Chair RS, Burch HB, Cooper DS, Garber JR, Greenlee MC, Klein I, et al. Hyperthyroidism and other causes of thyrotoxicosis: management guidelines of the American Thyroid Association and American Association of Clinical Endocrinologists. Thyroid 2011;21:593-646.
  • 8.Bahn RS, Castro MR. Approach to the patient with nontoxic multinodular goiter. J Clin Endocrinol Metab 2011;96:1202-12.
  • 9.Boelaert K, Newby PR, Simmonds MJ, Holder RL, Carr-Smith JD, Heward JM, et al. Prevalence and relative risk of other autoimmune diseases in subjects with autoimmune thyroid disease. Am J Med 2010;123:183-9.
  • 10.Boeving A, Paz-Filho G, Radominski RB, Graf H, Amaral de Carvalho G. Low-normal or high-normal thyrotropin target levels during treatment of hypothyroidism: a prospective, comparative study. Thyroid 2011;21:355-60.
  • 11.Bogazzi F, Bartalena L, Martino E. Approach to the patient with amiodarone-induced thyrotoxicosis. J Clin Endocrinol Metab 2010;95:2529-35.
  • 12.Bolk N, Visser TJ, Nijman J, Jongste IJ, Tijssen JG, Berghout A. Effects of evening vs morning levothyroxine intake: a randomized double-blind crossover trial. Arch Intern Med 2010;170:1996-2003.
  • 13.NVK. Een update van de multidisciplinaire richtlijn voor de medische begeleiding van kinderen met Downsyndroom (2011). http://www.nvk.nl/Kwaliteit/Richtlijnenenindicatoren/Richtlijnen/Downsyndroom/tabid/321/language/nl-NL/Default.aspx.
  • 14.Briggs GG, Freeman RK, Yaffe SJ. Drugs in pregnancy and lactation. Philadelphia: Lippincott Williams & Wilkins, 2005.
  • 15.Brouwer JP, Appelhof BC, Hoogendijk WJ, Huyser J, Endert E, Zuketto C, et al. Thyroid and adrenal axis in major depression: a controlled study in outpatients. Eur J Endocrinol 2005;152:185-91.
  • 16.Canaris GJ, Steiner JF, Ridgway EC. Do traditional symptoms of hypothyroidism correlate with biochemical disease? J Gen Intern Med 1997;12:544-50.
  • 17.Carta MG, Loviselli A, Hardoy MC, Massa S, Cadeddu M, Sardu C, et al. The link between thyroid autoimmunity (antithyroid peroxidase autoantibodies) with anxiety and mood disorders in the community: a field of interest for public health in the future. BMC Psychiatry 2004;4:25.
  • 18.Collet TH, Gussekloo J, Bauer DC, Den Elzen WP, Cappola AR, Balmer P, et al. Subclinical hyperthyroidism and the risk of coronary heart disease and mortality. Arch Intern Med 2012;172:799-809.
  • 19.Commissie Farmaceutische Hulp. Farmacotherapeutisch kompas 2012. Amstelveen: College voor Zorgverzekeringen, 2012.
  • 20.Commissie Verloskunde. Verloskundig vademecum. Amstelveen: College voor Zorgverzekeringen, 2003.
  • 21.Consorti F, Anello A, Benvenuti C, Boncompagni A, Giovannone G, Moles N, et al. Clinical value of calcifications in thyroid carcinoma and multinodular goiter. Anticancer Res 2003;23:3089-92.
  • 22.Cooper DS. Thyroid hormone, osteoporosis, and estrogen. JAMA 1994;271:1283-4.
  • 23.Cooper DS, Biondi B. Subclinical thyroid disease. Lancet 2012;379:1142-54.
  • 24.Cooper DS, Doherty GM, Haugen BR, Kloos RT, Lee SL, Mandel SJ, et al. Revised American Thyroid Association management guidelines for patients with thyroid nodules and differentiated thyroid cancer. Thyroid 2009;19:1167-214.
  • 25.d’Herbomez M, Forzy G, Gasser F, Massart C, Beaudonnet A, Sapin R. Clinical evaluation of nine free thyroxine assays: persistent problems in particular populations. Clin Chem Lab Med 2003;41:942-7.
  • 26.De Jong NW, Baljet GM. Use of T, T + T, and T in the Dutch Population in the Period 2005–2011. Eur Thyroid J 2012;1:135-6.
  • 27.De Jongh TOH, Buis J, Daelmans HEM, Dekker MJ, De Jong E, Kramer WLM, et al. Fysische diagnostiek. Uitvoering en betekenis van het lichamelijk onderzoek. Houten: Bohn Stafleu van Loghum, 2010.
  • 28.De Smet PHG, Stricker BH, Wilderink F, Wiersinga WM. Hyperthyreoidie tijdens gebruik van Kelp tabletten. Ned Tijdschr Geneeskd 1990;134:1058-9.
  • 29.Diez JJ, Iglesias P. Spontaneous subclinical hypothyroidism in patients older than 55 years: an analysis of natural course and risk factors for the development of overt thyroid failure. J Clin Endocrinol Metab 2004;89:4890-7.
  • 30.Diez JJ, Iglesias P. An analysis of the natural course of subclinical hyperthyroidism. Am J Med Sci 2009;337:225-32.
  • 31.Donker GA. Continue Morbiditeits Registratie Peilstations Nederland 2012. Utrecht: NIVEL, 2012.
  • 32.Downs H, Meyer AA, Flake D, Solbrig R. Clinical inquiries: How useful are autoantibodies in diagnosing thyroid disorders? J Fam Pract 2008;57:615-6.
  • 33.Drexhage HA. Immunologische aspecten van schildklierziekten. In: Wiersinga WM, Krenning EP, editors. Schildklierziekten. Houten/Diemen: Bohn Stafleu Van Loghum, 1998.
  • 34.Dupuits FM, Pop P, Hasman A, Schouten HJ. A rational request behavior: the development of prediction instruments regarding thyroid function tests in primary care. Methods Inf Med 1999;38:31-6.
  • 35.Fava M, Labbate LA, Abraham ME, Rosenbaum JF. Hypothyroidism and hyperthyroidism in major depression revisited. J Clin Psychiatry 1995;56:186-92.
  • 36.Flynn RW, Bonellie SR, Jung RT, MacDonald TM, Morris AD, Leese GP. Serum thyroid-stimulating hormone concentration and morbidity from cardiovascular disease and fractures in patients on long-term thyroxine therapy. J Clin Endocrinol Metab 2010;95:186-93.
  • 37.Franklyn JA, Boelaert K. Thyrotoxicosis. Lancet 2012;379:1155-66.
  • 38.Fraser SA, Kroenke K, Callahan CM, Hui SL, Williams JW, Jr., Unutzer J. Low yield of thyroid-stimulating hormone testing in elderly patients with depression. Gen Hosp Psychiatry 2004;26:302-9.
  • 39.Goday-Arno A, Cerda-Esteva M, Flores-Le-Roux JA, Chillaron-Jordan JJ, Corretger JM, Cano-Perez JF. Hyperthyroidism in a population with Down syndrome (DS). Clin Endocrinol (Oxf) 2009;71:110-4.
  • 40.Gomez JM, Gomez N, Amat M, Biondo S, Rafecas A, Jaurrieta E, et al. Hypothyroidism after iodine-131 or surgical therapy for Graves’ disease hyperthyroidism. Ann Endocrinol (Paris) 2000;61:184-91.
  • 41.Grozinsky-Glasberg S, Fraser A, Nahshoni E, Weizman A, Leibovici L. Thyroxine-triiodothyronine combination therapy versus thyroxine monotherapy for clinical hypothyroidism: meta-analysis of randomized controlled trials. J Clin Endocrinol Metab 2006;91:2592-9.
  • 42.Gussekloo J, Van Exel E, De Craen AJ, Meinders AE, Frolich M, Westendorp RG. Thyroid status, disability and cognitive function, and survival in old age. JAMA 2004;292:2591-9.
  • 43.Haddow JE, Palomaki GE, Allan WC, Williams JR, Knight GJ, Gagnon J, et al. Maternal thyroid deficiency during pregnancy and subsequent neuropsychological development of the child. N Engl J Med 1999;341:549-55.
  • 44.Haentjens P, Van Meerhaghe A, Poppe K, Velkeniers B. Subclinical thyroid dysfunction and mortality: an estimate of relative and absolute excess all-cause mortality based on time-to-event data from cohort studies. Eur J Endocrinol 2008;159:329-41.
  • 45.Hall R, Besser M. Fundamentals of clinical endocrinology. Edinburgh: Churchill Livingstone, 1989.
  • 46.Hamilton TE, Davis S, Onstad L, Kopecky KJ. Thyrotropin levels in a population with no clinical, autoantibody, or ultrasonographic evidence of thyroid disease: implications for the diagnosis of subclinical hypothyroidism. J Clin Endocrinol Metab 2008;93:1224-30.
  • 47.Heeringa J, Hoogendoorn EH, Van der Deure WM, Hofman A, Peeters RP, Hop WC, et al. High-normal thyroid function and risk of atrial fibrillation: the Rotterdam study. Arch Intern Med 2008;168:2219-24.
  • 48.Hennemann G. Hypothyreoidie bij volwassenen. In: Wiersinga WM, Krenning EP, editors. Schildklierziekten. Houten/Diegem: Bohn Stafleu Van Loghum, 1998.
  • 49.Hofmann PJ, Nutzinger DO, Kotter MR, Herzog G. The hypothalamic-pituitary-thyroid axis in agoraphobia, panic disorder, major depression and normal controls. J Affect Disord 2001;66:75-7.
  • 50.Hollowell JG, Staehling NW, Flanders WD, Hannon WH, Gunter EW, Spencer CA, et al. Serum TSH, T(4), and thyroid antibodies in the United States population (1988 to 1994): National Health and Nutrition Examination Survey (NHANES III). J Clin Endocrinol Metab 2002;87:489-99.
  • 51.Holm IA, Manson JE, Michels KB, Alexander EK, Willett WC, Utiger RD. Smoking and other lifestyle factors and the risk of Graves’ hyperthyroidism. Arch Intern Med 2005;165:1606-11.
  • 52.Huber G, Staub JJ, Meier C, Mitrache C, Guglielmetti M, Huber P, et al. Prospective study of the spontaneous course of subclinical hypothyroidism: prognostic value of thyrotropin, thyroid reserve, and thyroid antibodies. J Clin Endocrinol Metab 2002;87:3221-6.
  • 53.Indra R, Patil SS, Joshi R, Pai M, Kalantri SP. Accuracy of physical examination in the diagnosis of hypothyroidism: a cross-sectional, double-blind study. J Postgrad Med 2004;50:7-11.
  • 54.Integraal kankercentrum Nederland. Cijfers over Kanker. Nederland. http://www.cijfersoverkanker.nl.
  • 55.Karlsson B, Gustafsson J, Hedov G, Ivarsson SA, Anneren G. Thyroid dysfunction in Down’s syndrome: relation to age and thyroid autoimmunity. Arch Dis Child 1998;79:242-5.
  • 56.Kimball LE, Kulinskaya E, Brown B, Johnston C, Farid NR. Does smoking increase relapse rates in Graves’ disease? J Endocrinol Invest 2002;25:152-7.
  • 57.Knapska-Kucharska M, Oszukowska L, Lewinski A. Analysis of demographic and clinical factors affecting the outcome of radioiodine therapy in patients with hyperthyroidism. Arch Med Sci 2010;6:611-6.
  • 58.KNMP. Handleiding Geneesmiddelsubstitutie (2012a). http://www.knmp.nl/downloads/producten-diensten/farmacotherapie/handleiding-substitutie.
  • 59.KNMP. Informatorium Medicamentorum 2012. Den Haag: KNMP, 2012b.
  • 60.Kratzsch J, Fiedler GM, Leichtle A, Brugel M, Buchbinder S, Otto L, et al. New reference intervals for thyrotropin and thyroid hormones based on National Academy of Clinical Biochemistry criteria and regular ultrasonography of the thyroid. Clin Chem 2005;51:1480-6.
  • 61.Krenning EP, Hennemann G. Thyreostatica. Geneesmiddelenbulletin 1986;20:63-8.
  • 62.Kumpulainen EJ, Hirvikoski PP, Virtaniemi JA, Johansson RT, Simonen PM, Terava MT, et al. Hypothyroidism after radiotherapy for laryngeal cancer. Radiother Oncol 2000;57:97-101.
  • 63.Kung AW, Yau CC, Cheng AC. The action of methimazole and L-thyroxine in radioiodine therapy: a prospective study on the incidence of hypothyroidism. Thyroid 1995;5:7-12.
  • 64.Kwaliteitsinstituut voor de Gezondheidszorg CBO. . http://www.cbo.nl/Downloads/327/rl_schildkc_08.pdf .
  • 65.Laurberg P. Global or Gaelic epidemic of hypothyroidism? Lancet 2005;365:738-40.
  • 66.Lazarus JH, Bestwick JP, Channon S, Paradice R, Maina A, Rees R, et al. Antenatal thyroid screening and childhood cognitive function. N Engl J Med 2012;366:493-501.
  • 67.Lee JS, Buzkova P, Fink HA, Vu J, Carbone L, Chen Z, et al. Subclinical thyroid dysfunction and incident hip fracture in older adults. Arch Intern Med 2010;170:1876-83.
  • 68.Leslie WD, Ward L, Salamon EA, Ludwig S, Rowe RC, Cowden EA. A randomized comparison of radioiodine doses in Graves’ hyperthyroidism. J Clin Endocrinol Metab 2003;88:978-83.
  • 69.Longo DL, Kasper DL, Jameson JL, Fauci AS, Hauser SL, Loscalzo J. Harrison’s Principles of Internal Medicine. 18 ed. New York: McGraw-Hill Medical Publishing Division, 2012.
  • 70.Lucas A, Pizarro E, Granada ML, Salinas I, Foz M, Sanmarti A. Postpartum thyroiditis: epidemiology and clinical evolution in a nonselected population. Thyroid 2000;10:71-7.
  • 71.Mathew V, Misgar RA, Ghosh S, Mukhopadhyay P, Roychowdhury P, Pandit K, et al. Myxedema coma: a new look into an old crisis. J Thyroid Res 2011;2011:493462.
  • 72.McDermott MT. In the clinic. Hypothyroidism. Ann Intern Med 2009;151:ITC61.
  • 73.McDermott MT. Hyperthyroidism. Ann Intern Med 2012;157:ITC1.
  • 74.Mercado G, Adelstein DJ, Saxton JP, Secic M, Larto MA, Lavertu P. Hypothyroidism: a frequent event after radiotherapy and after radiotherapy with chemotherapy for patients with head and neck carcinoma. Cancer 2001;92:2892-7.
  • 75.Meyerovitch J, Rotman-Pikielny P, Sherf M, Battat E, Levy Y, Surks MI. Serum thyrotropin measurements in the community: five-year follow-up in a large network of primary care physicians. Arch Intern Med 2007;167:1533-8.
  • 76.Mookhoek EJ, Sterrenburg-vdNieuwegiessen IM. Screening for somatic disease in elderly psychiatric patients. Gen Hosp Psychiatry 1998;20:102-7.
  • 77.NIV. Richtlijn Schildklierfunctiestoornissen (2012). http://www.internisten.nl/uploads/w-/bV/w-bVpfCPHNuM_aG3xP6luA/Conceptrichtlijn_2012_Schildklierfunctiestoornissen-2012.pdf.
  • 78.NVOG. . NVOG. http://www.nvog-documenten.nl/richtlijn/doc/download.php?id=863.
  • 79.Nygaard B, Hegedus L, Gervil M, Hjalgrim H, Hansen BM, Soe-Jensen P, et al. Influence of compensated radioiodine therapy on thyroid volume and incidence of hypothyroidism in Graves’ disease. J Intern Med 1995;238:491-7.
  • 80.Ochs N, Auer R, Bauer DC, Nanchen D, Gussekloo J, Cornuz J, et al. Meta-analysis: subclinical thyroid dysfunction and the risk for coronary heart disease and mortality. Ann Intern Med 2008;148:832-45.
  • 81.Ordas DM, Labbate LA. Routine screening of thyroid function in patients hospitalized for major depression or dysthymia? Ann Clin Psychiatry 1995;7:161-5.
  • 82.Othman S, Phillips DI, Parkes AB, Richards CJ, Harris B, Fung H, et al. A long-term follow-up of postpartum thyroiditis. Clin Endocrinol (Oxf) 1990;32:559-64.
  • 83.Pazaitou-Panayiotou K, Michalakis K, Paschke R. Thyroid cancer in patients with hyperthyroidism. Horm Metab Res 2012;44:255-62.
  • 84.Pearce EN, Farwell AP, Braverman LE. Thyroiditis. N Engl J Med 2003;348:2646-55.
  • 85.Peccin S, de Castsro JA, Furlanetto TW, Furtado AP, Brasil BA, Czepielewski MA. Ultrasonography: is it useful in the diagnosis of cancer in thyroid nodules? J Endocrinol Invest 2002;25:39-43.
  • 86.Perrild H, Hegedus L, Baastrup PC, Kayser L, Kastberg S. Thyroid function and ultrasonically determined thyroid size in patients receiving long-term lithium treatment. Am J Psychiatry 1990;147:1518-21.
  • 87.Poola R, Mathiason MA, Caplan RH. A retrospective study of the natural history of endogenous subclinical hyperthyroidism. WMJ 2011;110:277-80.
  • 88.Pop VJ, De Rooy HA, Vader HL, Van der Heide D, Essed GG, De Geus CA. Voorkomen van postpartale schildklierfunctiestoornissen in Nederland. Ned Tijdschr Geneeskd 1992;136:917-21.
  • 89.Premawardhana LD, Parkes AB, Ammari F, John R, Darke C, Adams H, et al. Postpartum thyroiditis and long-term thyroid status: prognostic influence of thyroid peroxidase antibodies and ultrasound echogenicity. J Clin Endocrinol Metab 2000;85:71-5.
  • 90.Razvi S, Shakoor A, Vanderpump M, Weaver JU, Pearce SH. The influence of age on the relationship between subclinical hypothyroidism and ischemic heart disease: a metaanalysis. J Clin Endocrinol Metab 2008;93:2998-3007.
  • 91.Rege V, Mojiminiyi O, Wilcox H, Barron J. Comparison of Kodak Amerlite FT4 and TSH-30 with T4 and TSH as first-line thyroid function tests. Clin Biochem 1996;29:1-4.
  • 92.Roberts CG, Ladenson PW. Hypothyroidism. Lancet 2004;363:793-803.
  • 93.Rodondi N, Bauer DC, Cappola AR, Cornuz J, Robbins J, Fried LP, et al. Subclinical thyroid dysfunction, cardiac function, and the risk of heart failure. The Cardiovascular Health study. J Am Coll Cardiol 2008;52:1152-9.
  • 94.Rodondi N, Den Elzen WP, Bauer DC, Cappola AR, Razvi S, Walsh JP, et al. Subclinical hypothyroidism and the risk of coronary heart disease and mortality. JAMA 2010;304:1365-74.
  • 95.Rodondi N, Newman AB, Vittinghoff E, De Rekeneire N, Satterfield S, Harris TB, et al. Subclinical hypothyroidism and the risk of heart failure, other cardiovascular events, and death. Arch Intern Med 2005;165:2460-6.
  • 96.Roos A, Linn-Rasker SP, Van Domburg RT, Tijssen JP, Berghout A. The starting dose of levothyroxine in primary hypothyroidism treatment: a prospective, randomized, double-blind trial. Arch Intern Med 2005;165:1714-20.
  • 97.Rosario PW. Natural history of subclinical hyperthyroidism in elderly patients with TSH between 0.1 and 0.4 mIU/l: a prospective study. Clin Endocrinol (Oxf) 2010;72:685-8.
  • 98.Rubello D, Pozzan GB, Casara D, Girelli ME, Boccato S, Rigon F, et al. Natural course of subclinical hypothyroidism in Down’s syndrome: prospective study results and therapeutic considerations. J Endocrinol Invest 1995;18:35-40.
  • 99.Saravanan P, Chau WF, Roberts N, Vedhara K, Greenwood R, Dayan CM. Psychological well-being in patients on ‘adequate’ doses of l-thyroxine: results of a large, controlled community-based questionnaire study. Clin Endocrinol (Oxf) 2002;57:577-85.
  • 100.Schneider DL, Barrett-Connor EL, Morton DJ. Thyroid hormone use and bone mineral density in elderly women. Effects of estrogen. JAMA 1994;271:1245-9.
  • 101.Schouten BJ, Brownlie BE, Frampton CM, Turner JG. Subclinical thyrotoxicosis in an outpatient population - predictors of outcome. Clin Endocrinol (Oxf) 2011;74:257-61.
  • 102.Shahbazian HB, Sarvghadi F, Azizi F. Prevalence and characteristics of postpartum thyroid dysfunction in Tehran. Eur J Endocrinol 2001;145:397-401.
  • 103.Slee PHThJ, Wiltink EHH. Levothyroxine hoeft niet half uur voor ontbijt. Pharmaceutisch Weekblad 2005;140:1288-9.
  • 104.Soeters MR, Van Zeijl CJ, Boelen A, Kloos R, Saeed P, Vriesendorp TM, et al. Optimal management of Graves orbitopathy: a multidisciplinary approach. Neth J Med 2011;69:302-8.
  • 105.Srikantia N, Rishi KS, Janaki MG, Bilimagga RS, Ponni A, Rajeev AG, et al. How common is hypothyroidism after external radiotherapy to neck in head and neck cancer patients? Indian J Med Paediatr Oncol 2011;32:143-8.
  • 106.Stan MN, Bahn RS. Risk factors for development or deterioration of Graves’ ophthalmopathy. Thyroid 2010;20:777-83.
  • 107.Stocker DJ, Burch HB. Thyroid cancer yield in patients with Graves’ disease. Minerva Endocrinol 2003;28:205-12.
  • 108.Surks MI, Ortiz E, Daniels GH, Sawin CT, Col NF, Cobin RH, et al. Subclinical thyroid disease: scientific review and guidelines for diagnosis and management. JAMA 2004;291:228-38.
  • 109.Surks MI, Sievert R. Drugs and thyroid function. N Engl J Med 1995;333:1688-94.
  • 110.Tavintharan S, Sundram FX, Chew LS. Radioiodine (I-131) therapy and the incidence of hypothyroidism. Ann Acad Med Singapore 1997;26:128-31.
  • 111.Tell R, Lundell G, Nilsson B, Sjodin H, Lewin F, Lewensohn R. Long-term incidence of hypothyroidism after radiotherapy in patients with head-and-neck cancer. Int J Radiat Oncol Biol Phys 2004;60:395-400.
  • 112.Trip MD, Wiersinga W, Plomp TA. Incidence, predictability, and pathogenesis of amiodarone-induced thyrotoxicosis and hypothyroidism. Am J Med 1991;91:507-11.
  • 113.Vadiveloo T, Donnan PT, Cochrane L, Leese GP. The Thyroid Epidemiology, Audit, and Research Study (TEARS): morbidity in patients with endogenous subclinical hyperthyroidism. J Clin Endocrinol Metab 2011a;96:1344-51.
  • 114.Vadiveloo T, Donnan PT, Cochrane L, Leese GP. The Thyroid Epidemiology, Audit, and Research Study (TEARS): the natural history of endogenous subclinical hyperthyroidism. J Clin Endocrinol Metab 2011b;96:E1-E8.
  • 115.Van Buren HCS, Colijn CG, Eimermann VM, De Gier JJ, Neutkens SWG. Commentaren medicatiebewaking 2012/2013. 27 ed. Houten: Health Base, 2012.
  • 116.Van den Boogaard E, Vissenberg R, Land JA, Van Wely M, Van der Post JA, Goddijn M, et al. Significance of (sub)clinical thyroid dysfunction and thyroid autoimmunity before conception and in early pregnancy: a systematic review. Hum Reprod Update 2011;17:605-19.
  • 117.Van der Heide D. Jodium en schildklierhormoon. In: Wiersinga WM, Krenning EP, editors. Schildklierziekten. Houten/Diegem: Bohn Stafleu Van Loghum, 1998.
  • 118.Van der Linden MW, Westert GP, De Bakker DH, Schellevis FG. Tweede Nationale Studie naar ziekten en verrichtingen in de huisartspraktijk: klachten en aandoeningen in de bevolking en in de huisartspraktijk. Utrecht/Bilthoven: NIVEL/Rijksinstituut voor Volksgezondheid en Milieu, 2004.
  • 119.Vanderpump MP, Tunbridge WM, French JM, Appleton D, Bates D, Clark F, et al. The incidence of thyroid disorders in the community: a twenty-year follow-up of the Whickham Survey. Clin Endocrinol (Oxf) 1995;43:55-68.
  • 120.Verburg FA, Luster M, Lassmann M, Reiners C. (131)I therapy in patients with benign thyroid disease does not conclusively lead to a higher risk of subsequent malignancies. Nuklearmedizin 2011;50:93-9.
  • 121.Villar HC, Saconato H, Valente O, Atallah AN. Thyroid hormone replacement for subclinical hypothyroidism. Cochrane Database Syst Rev 2007;CD003419.
  • 122.Volzke H, Schwahn C, Wallaschofski H, Dorr M. Review: The association of thyroid dysfunction with all-cause and circulatory mortality: is there a causal relationship? J Clin Endocrinol Metab 2007;92:2421-9.
  • 123.Walsh JP, Ward LC, Burke V, Bhagat CI, Shiels L, Henley D, et al. Small changes in thyroxine dosage do not produce measurable changes in hypothyroid symptoms, well-being, or quality of life: results of a double-blind, randomized clinical trial. J Clin Endocrinol Metab 2006;91:2624-30.
  • 124.Wekking EM, Appelhof BC, Fliers E, Schene AH, Huyser J, Tijssen JG, et al. Cognitive functioning and well-being in euthyroid patients on thyroxine replacement therapy for primary hypothyroidism. Eur J Endocrinol 2005;153:747-53.
  • 125.Wiersinga WM. Geneesmiddelen bij schildklieraandoeningen. Ned Tijdschr Geneeskd 1986;130:2163-6.
  • 126.Wiersinga WM. Schildklieraandoeningen als contra-indicatie. In: De Smet PAGM, Van Loenen AC, Offerhaus L, Van der Does E, editors. Medicatie begeleiding. Houten/Deurne: Bohn Stafleu Van Loghum, 1990.
  • 127.Wiersinga WM. Propranolol and thyroid hormone metabolism. Thyroid 1991;1:273-7.
  • 128.Wiersinga WM. Adult Hypothyroidism. http://www.thyroidmanager.org/Chapter 9.
  • 129.Wiersinga WM, Corssmit EP, Boer K, Prummel MF. Tijdige herkenning en behandeling van zwangeren met hypothyreoïdie: het belang voor het kind. Ned Tijdschr Geneeskd 2001;145:713-6.
  • 130.Wiersinga WM, Krenning EP. Hyperthyroidie. In: Wiersinga WM, Krenning EP, editors. Schildklierziekten. Houten/Diegem: Bohn Stafleu Van Loghum, 1998.
  • 131.Wiest PW, Hartshorne MF, Inskip PD, Crooks LA, Vela BS, Telepak RJ, et al. Thyroid palpation versus high-resolution thyroid ultrasonography in the detection of nodules. J Ultrasound Med 1998;17:487-96.
  • 132.Wizemann TM, Pardue M-L. Sex affects health. Exploring the biological contributions to human health. Does sex matter? Washington: Narional Academy Press, 2001.
  • 133.Zulewski H, Muller B, Exer P, Miserez AR, Staub JJ. Estimation of tissue hypothyroidism by a new clinical score: evaluation of patients with various grades of hypothyroidism and controls. J Clin Endocrinol Metab 1997;82:771-6.

Reacties (1)

Name 742 (niet gecontroleerd) 15 augustus 2013

Text for comment 742