Praktijk

Streptokokken uit groep B bij zwangeren

Gepubliceerd
5 september 2012

Samenvatting

Folkeringa-de Wijs MA, Dekker JH. Streptokokken uit groep B bij zwangeren. Huisarts Wet 2012;55(9):412-6.
Groep B hemolytische streptokokken (GBS) kunnen bij neonaten leiden tot ernstige ziekte of zelfs tot overlijden. In deze klinische les bespreken we de achtergronden van het advies over GBS in de NHG-Standaard Urineweginfecties. Daarbij betrekken we de afspraken tussen kinderartsen en gynaecologen in Nederland en gaan we kort in op de verschillende richtlijnen wereldwijd.
Bij gezonde volwassen vrouwen kunnen GBS bij infectie van de blaas leiden tot mictieklachten. Deze moeten dan worden behandeld als een urineweginfectie. GBS in de fluor is geen reden tot behandeling omdat dit geen zekere veroorzaker is van vaginitis. Wanneer GBS uit de urine van een zwangere worden gekweekt, is er een indicatie voor antibiotica tijdens de partus. Worden GBS gekweekt uit de fluor van een zwangere, dan is er geen duidelijke richtlijn. Ons advies is dan om alert te zijn op mictieklachten, laagdrempelig een urinekweek aan te vragen en degene die de partus begeleidt te informeren.
De strategie van gynaecologen in de westerse wereld om GBS-ziekte bij neonaten te voorkomen, varieert van screenen van alle zwangere vrouwen tot risicofactor-analyse. De Nederlandse benadering lijkt toe aan een herziening.

De kern

  • GBS-sepsis bij de neonaat is een ernstig ziektebeeld waar in Nederland jaarlijks kinderen aan overlijden of ernstige neurologische schade aan overhouden.
  • GBS in een kweek van de urine van een zwangere betekent ernstige kolonisatie. Dit geeft een indicatie voor antibiotica profylaxe tijdens de bevalling.
  • GBS in een kweek van urine van een niet-zwangere moet net als andere urineweginfecties worden behandeld.
  • Fluor-onderzoek op GBS wordt niet geadviseerd omdat het geen vaginale pathogeen is en geen consequenties heeft voor de behandeling. Vindt men bij zwangeren toch GBS in een fluor-kweek, dan is ons advies alert te zijn op mictieklachten en degene die de bevalling begeleidt te informeren.

Inleiding

Sommige uitslagen van urine- of fluorkweken roepen meer vragen op dan dat ze antwoorden geven. De uitslag ‘groep B hemolytische streptokokken’ (GBS) is er zo een.
De NHG-Standaard Urineweginfectie besteedt aandacht aan GBS in de kweek van urine bij zwangere vrouwen. De standaard beveelt aan om altijd een kweek aan te vragen bij tekenen van een blaasontsteking tijdens een zwangerschap. De uitslag GBS is in dat geval een indicatie voor antibiotische profylaxe tijdens de partus met als doel een GBS-infectie bij de pasgeborene te voorkomen. Overleg met de verloskundige of gynaecoloog is daarom altijd nodig als er GBS uit de urine van een zwangere worden gekweekt.1 De aanwezigheid van GBS betekent een, weliswaar klein, risico op ernstige neonatale morbiditeit of mortaliteit. In Nederland worden enkele pasgeborenen per jaar ernstig ziek door GBS, sommige van hen overlijden door een sepsis.2,3
De aandacht voor GBS in de NHG-Standaard is beperkt. In deze klinische les gaan we daarom uitgebreider in op de achtergronden van het advies in de NHG-Standaard. Daarbij betrekken we de bestaande afspraken tussen kinderartsen en gynaecologen in Nederland en bespreken we kort de verschillende richtlijnen wereldwijd.
Bij fluorklachten wordt regelmatig onderzoek gedaan naar seksueel overdraagbare aandoeningen (soa’s). Naast een PCR-test op chlamydia, gonorroe en trichomonas wordt dan ook wel een kweek aangevraagd om bijvoorbeeld een gist op te sporen. De huisarts die dit materiaal instuurt, krijgt soms te maken met de uitslag: ‘hemolytische streptokokken uit groep B’, met daarbij een antibiogram. Dit suggereert dat de bacteriën de oorzaak zijn van de fluor en dat behandeling nodig is. De NHG-Standaard Fluor vaginalis zegt echter dat onderzoek naar streptokokken niet geïndiceerd is: ze spelen geen duidelijke rol bij vaginitis en zijn te beschouwen als commensaal, onderdeel van de transiënte flora van de vagina. Moeten we hier wel iets mee tijdens de zwangerschap?
In deze klinische les maken we aan de hand van twee casussen het bestaande beleid in Nederland rond GBS duidelijk.

Casus I

Mevrouw Mellie is 20 weken zwanger en meldt zich bij de assistente met ochtendurine. De verloskundige heeft haar aangeraden urine te laten controleren in verband met klachten in de onderbuik. Zij heeft al een aantal dagen een zeurend gevoel in haar onderbuik en wat vaker harde buiken. Ook heeft ze een branderig gevoel bij de mictie. De assistente vond bij onderzoek van de urine met een dipstick een negatieve nitriettest. In het sediment zijn ongeveer 5 leukocyten en 10 bacteriën per gezichtsveld aanwezig. Zij geeft de urine mee naar het ziekenhuis voor een kweek en vraagt of deze vrouw al antibiotica moet krijgen. Gezien de mictieklachten en de sedimentuitslag wordt gestart met nitrofurantoïne. Drie dagen later is de kweekuitslag binnen: Streptococcus agalactiae (streptokok groep B) met een kiemgetal van 104, gevoelig voor nitrofurantoïne. Vanwege de GBS informeert de huisarts de verloskundige en zij verwijst mevrouw Mellie door naar de gynaecoloog. Mevrouw Mellie komt in de 29e week van de zwangerschap vervroegd in partu. Tijdens de bevalling krijgt zij intraveneus penicilline. Haar zoontje wordt enige tijd opgenomen op de neonatologie-afdeling. GBS-ziekte wordt bij hem niet geconstateerd. Moeder en zoon maken het nu goed.

Casus II

Mevrouw Angelina is 23 weken zwanger. Zij heeft een aantal weken fluorklachten, soms wat vaginale jeuk, geen mictieklachten. Zij blijkt bang voor een soa, omdat zij en haar partner nooit een test hebben laten doen. Na de anamnese volgt een vaginaal onderzoek, waarbij geen afwijkingen worden gevonden, met name geen afwijkend aspect van de fluor of roodheid van de vulva of vagina. De huisarts besluit om te testen op soa’s. Zij vraagt een PCR-test aan op chlamydia, gonorroe en trichomonas en een kweek van de fluor. Een week later belt mevrouw Angelina voor de uitslagen van de tests. In de kweek blijkt een Streptococcus agalactiae (streptokok groep B) te zijn gevonden, geen aanwijzing voor een soa. De assistente vraagt de huisarts een kuur uit te schrijven, gezien de uitslag en de resistentiebepaling die door het laboratorium werd gegeven. De huisarts laat mevrouw terugbellen met het bericht dat er geen soa is gevonden en dat een antibioticum niet nodig is.

Achtergrond

Groep B streptokokken

GBS zijn facultatief anaerobe grampositieve kokken. De darm is het reservoir van GBS bij de mens. Dragerschap wil zeggen dat deze streptokok langdurig of intermitterend, maar zonder symptomen in de darm aanwezig is. Dat de bacterie aanwezig blijft, heeft waarschijnlijk met immunologische factoren te maken.
In Nederland is ongeveer 20% van alle zwangeren draagster van GBS.2 Andere lichaamsdelen, zoals de vagina, kunnen gekoloniseerd raken. Kolonisatie betekent dat de bacteriën zich op een bepaald lichaamsgebied vestigen zonder klachten te geven. Zijn er wel klachten, dan spreken we van een infectie.
Een recente review over het vóórkomen van GBS-infectie bij neonaten wereldwijd toont een gemiddelde incidentie van vroege GBS-infecties (in de eerste week postpartum) van 0,43/1000. Ongeveer 10% van deze baby’s overlijdt. Het risico op overlijden door GBS is in arme landen driemaal hoger dan in rijke landen. Landen met enige vorm van antibioticaprofylaxe tijdens de bevalling, laten lagere mortaliteitscijfers zien. In Nederland is het sterftepercentage 5% [tabel 1].2,5 Nederlands onderzoek, ook opgenomen in de review, komt voor bewezen GBS-sepsis uit op een incidentie van 0,40/1000.3,5
Tabel1Nederlandse cijfers over het vóórkomen van GBS
Aantal bevallingen per jaar200.000%
Aantal vrouwen die drager zijn van GBS*40.000 20
Aantal gekoloniseerde neonaten20.00050
Aantal neonaten met GBS infectie per jaar200 1
Blijvende neurologische schade door GBS 10 5
Dood door GBS 10 5
*GBS= Groep B streptokokken (gebaseerd op getallen uit de Nederlandse richtlijn)

Klinisch beeld van GBS in urine en fluor bij vrouwen

De aanwezigheid van GBS in de vagina (kolonisatie van de schede) van gezonde volwassen vrouwen is doorgaans asymptomatisch. Antibiotische behandeling heeft lang niet altijd resultaat: waarschijnlijk komen de GBS bij een draagster spoedig weer terug vanuit het darmreservoir.6 Seksueel contact lijkt geen belangrijke besmettingsbron voor GBS.7 GBS-kolonisatie bij zwangere vrouwen, dus aanwezigheid van GBS buiten de darm zoals in de vagina of urine, levert tijdens de zwangerschap geen risico op vroeggeboorte.8 GBS in de blaas kan cystitis-klachten geven. Wanneer GBS dan uit urine gekweekt worden is antibiotische behandeling altijd zinvol. In dat geval is er immers sprake van een ernstige kolonisatie.

Klinisch beeld van GBS-ziekte bij neonaten

Van alle zwangeren is 20% draagster van GBS. Tijdens de bevalling raakt waarschijnlijk de helft van hun kinderen gekoloniseerd door verticale transmissie. De meeste gekoloniseerde kinderen worden niet ziek, maar ongeveer 1% krijgt een infectie, meestal in de eerste week na de partus. De klachten zijn kreunen, ademhalingsproblemen, slecht drinken en wisselende temperatuur.2 Wanneer dan GBS worden gekweekt uit bloed en/of liquor van de neonaat, spreken we van een zekere GBS-sepsis. Het is niet altijd mogelijk om op deze manier GBS te kweken. Als de kliniek een GBS-sepsis suggereert en GBS worden wel van andere lichaamsdelen gekweekt, dan wordt gesproken van een waarschijnlijke GBS-sepsis. Onderzoek in Nederland naar morbiditeit en mortaliteit door GBS liet zien dat van de kinderen met GBS-sepsis 5% ernstige restverschijnselen houdt en dat 5% overlijdt [tabel 1].23

Risicofactoren voor een GBS-sepsis bij de neonaat

Kinderen van draagsters hebben een verhoogd risico op neonatale GBS-sepsis als er sprake is van vroeggeboorte, langdurig gebroken vliezen, maternale koorts tijdens de baring, ernstige maternale GBS-kolonisatie tijdens de zwangerschap (GBS in een urinekweek) of eerder een kind met GBS-sepsis [tabel 2].29 Echter, in 40% van de gevallen van GBS-infecties was er geen extra risicofactor bekend, terwijl de moeder kennelijk wel gekoloniseerd was.
Het is niet bekend welke 20% van de vrouwen GBS-draagster zijn. Een probleem daarbij is dat dragerschap niet altijd permanent is, maar over kan gaan en soms later weer terugkomt.10,11 Onderzoek naar de preventie van GBS-sepsis bij neonaten laat zien dat het toedienen van antibiotica tijdens de partus het risico op sepsis verlaagt.5 Intraveneuze antibiotische behandeling van alle GBS-positieve vrouwen die gaan bevallen is mogelijk het effectiefst als we alleen letten op de preventie van neonatale sepsis. Nadelen zijn de bijwerkingen van antibiotica, het induceren van penicilline-allergie, het ontstaan van resistentie voor antibiotica en het medicaliseren van de partus.12 In diverse landen zijn richtlijnen ontwikkeld voor de preventie van GBS-sepsis bij neonaten. De onderbouwing van deze richtlijnen is echter matig, gezien het weinige onderzoek dat beschikbaar is.9
Tabel2Risicofactoren voor neonatale GBS*-sepsis
Risicofactor
1. Maternale koorts tijdens de baring
2. Eerder een kind met GBS-sepsis
3. Ernstige maternale GBS-kolonisatie tijdens de zwangerschap (o.a. GBS in urinekweek)
4. Vroeggeboorte (
5. Langdurig gebroken vliezen
*GBS= groep B streptokokken 1,2 en 3 krijgen altijd antibioticaprofylaxe tijdens de baring, 4 en 5 alleen bij positieve kweek (Nederlandse richtlijn).

Preventie van GBS-sepsis bij de neonaat

Er zijn vier strategieën om GBS-sepsis bij neonaten te voorkomen.

Screeningsstrategie (USA)

Alle zwangeren worden bij 35-37 weken bacteriologisch onderzocht op GBS (vagina en anus-kweek). Vrouwen met een positieve uitslag of met een bekende risicofactor (zoals vroeggeboorte) krijgen antibiotica tijdens de partus. Dit beleid is gebaseerd op één groot retrospectief cohortonderzoek uit de jaren ’98-’99. Langetermijneffecten van een dergelijk antibioticabeleid ontbreken in dit onderzoek en het is een zeer kostbare strategie.913 Het brengt langere ziekenhuisopnames met zich mee en levert een gevaar op van resistentieontwikkeling en medicalisering van de partus.212

Risicofactorstrategie (UK)

Alle zwangeren met een klinische risicofactor [tabel 2] worden profylactisch behandeld met antibiotica tijdens de bevalling zonder dat er eerst een kweek wordt gedaan. Het nadeel hiervan is dat 40% van de GBS-infecties niet wordt voorkomen omdat er geen risicofactoren zijn.312

Combinatiestrategie (Canada)

Bij alle zwangeren worden kweken afgenomen bij een termijn van 35-37 weken zwangerschap. In tegenstelling tot het beleid in de USA worden draagsters alleen behandeld wanneer er ook een risicofactor is. Dit beleid is naar schatting even kosteneffectief als de UK-risicofactorstrategie.1216

Gemodificeerde risicofactorstrategie (Nederland)

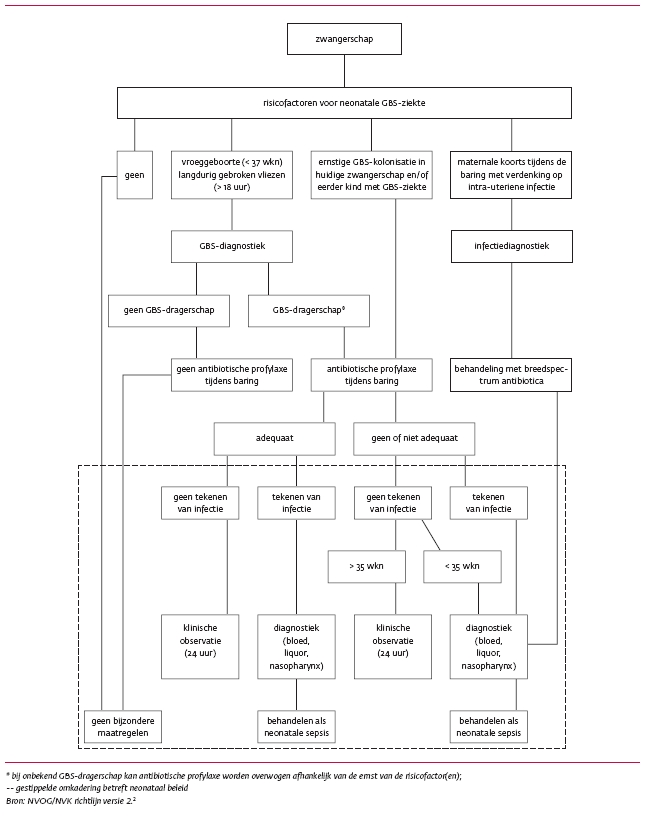
De kinderartsen en gynaecologen in Nederland hebben risicofactoren voor neonatale GBS-ziekte vastgesteld [tabel 2] en zetten GBS-diagnostiek in zodra een risicofactor geïdentificeerd is (wanneer er nog geen kweek bekend is). In de volgende situaties wordt tijdens de bevalling altijd antibiotica gegeven: bij koorts tijdens de baring, ernstige GBS-kolonisatie tijdens de zwangerschap (GBS in urine) en eerder een kind met GBS-sepsis. Bij vroeggeboorte en langdurig gebroken vliezen wordt niet, zoals in Engeland, altijd antibiotische profylaxe gegeven, maar alleen als een kweekuitslag positief is [figuur]. De introductie van de Nederlandse richtlijn heeft het aantal gevallen van bewezen GBS-sepsis significant verlaagd doordat vaker antibiotica profylaxe tijdens de partus werden gegeven. We zien echter geen vermindering van het aantal gevallen van waarschijnlijke GBS-sepsis en laat ontstane (> 1 week na de partus) GBS-sepsis.3 Een kosteneffectiviteitsonderzoek uit 2005 liet zien dat de Nederlandse strategie minder kosteneffectief is dan de risicofactorstrategie.16 De aanbeveling luidde dan ook om in Nederland de richtlijn aan te passen.316

GBS en de huisarts, conclusie en aanbevelingen

Terug naar het beleid voor de Nederlandse huisarts.
GBS in urine: Bij zwangeren met een positieve nitriettest, dipslide of sediment wordt antibiotische behandeling gestart én een urinekweek ingezet. Als GBS uit urine worden gekweekt, is er sprake van een ernstige kolonisatie en een klein risico op neonatale sepsis. Het is niet duidelijk met welke strategie we het risico op neonatale GBS-sepsis het beste verkleinen. Wereldwijd zijn er verschillende preventiestrategieën, maar zonder eenduidige onderbouwing. De huisarts kan een aanvulling bieden op de richtlijn van de NVOG/NVK door de aanbevelingen in de NHG-Standaard Urineweginfecties te volgen en alert te reageren op urinekweek-uitslagen bij zwangeren. Hopelijk wordt in de toekomst duidelijk of dit een gunstig effect zal hebben op neonatale morbiditeit en mortaliteit door GBS-sepsis. Vooralsnog is daar geen duidelijkheid over. Het is van belang dat we als huisartsen op de hoogte zijn van de risicofactoren voor GBS-sepsis bij neonaten.
GBS in fluor: GBS in een kweek van vaginale fluor behoeven geen behandeling, ook al wordt een resistentiebepaling meegegeven door het laboratorium. De NHG-Standaard Fluor vaginalis beveelt geen banale vaginale kweken aan, maar alleen onderzoek naar erkende pathogenen (waar GBS niet bij hoort).4 Bij zwangere vrouwen is wel alertheid geboden na een dergelijke toevalsbevinding. Hoe de huisarts moet handelen als tijdens zwangerschap GBS worden gevonden in de fluor is niet in een richtlijn opgenomen. Wij raden aan alert te zijn op mictieklachten, bij (verdenking op) een urineweginfectie een urinekweek in te zetten en degene die de partus begeleidt te informeren.

Toekomstige ontwikkelingen

Er wordt veel onderzoek gedaan naar vaccinaties tegen GBS. Mits effectief, lijkt vaccinatie een betere optie voor het reduceren van GBS-sepsis wereldwijd, dan andere preventieve strategieën.511

Dank

Wij danken dr. J.F.L. Weel, arts-microbioloog Izore Leeuwarden, voor zijn kritische en constructieve commentaar op deze klinische les.

Literatuur

Reacties

Er zijn nog geen reacties.