Samenvatting
Norg RJC, Van de Beek C, Portegijs PJM, Van Schayck CP, Knottnerus JA. Verbetert een behandelprotocol de behandeling van plasproblemen bij mannen? Een ‘pragmatisch’ gerandomiseerd gecontroleerd onderzoek. Huisarts Wet 2008;51(12):614-20. Achtergrond Uit gerandomiseerd effectonderzoek (RCT’s) kennen we de effectiviteit van de verschillende behandelopties voor bemoeilijkte mictie (‘lower urinary tract symptoms’, LUTS) in geselecteerde populaties. Hun werkzaamheid is in de praktijk van alledag – zeker in de eerste lijn – veel minder bestudeerd. In die praktijk zal de huisarts de keuze voor een bepaalde behandeling – afwachten, alfablokkers, 5-alfareductaseremmers of chirurgisch ingrijpen – mede laten afhangen van de verwachte effectiviteit van de andere opties. Een onderzoek naar de behandeling van plasproblemen in de eerste lijn moet dus alle alternatieven omvatten. Doel Bepalen in hoeverre een behandelprotocol voor LUTS in de eerste lijn effectief is. Methode In ons gerandomiseerde en gecontroleerde onderzoek bestond de interventie uit een behandelprotocol dat gevalideerd is door een internationaal panel van urologen. De controlegroep ontving de gebruikelijke zorg van de eigen huisarts. De totale onderzoekspopulatie bestond uit 208 mannen met matige tot ernstige LUTS. Als uitkomstmaten namen wij de symptoomscore (International Prostate Symptom Score, IPSS), de hinderscore (Danish Prostatic Symptom Score, DAN-PSS) en de maximale urinestroom (Qmax). Resultaten Aan het einde van de onderzoeksperiode gebruikten in de interventiegroep duidelijk meer deelnemers (24%) een alfablokker dan in de controlegroep (6%). Er werden geen verschillen in IPSS, DAN-PSS of Qmax gevonden. Conclusie De meerwaarde van een behandelprotocol met scherp gedefinieerde indicaties voor alle mogelijke behandelmodaliteiten hebben wij niet kunnen aantonen. We vonden geen grond voor een uitbreiding van de indicatiestelling voor alfablokkers.
Wat is bekend?
- De huisarts kan bij mannen met plasproblemen kiezen uit vier behandelopties: afwachten, alfablokkers, 5-alfareductaseremmers of verwijzing voor chirurgie.
- In de praktijk kiezen huisartsen, bij gebrek aan scherp omlijnde criteria, op verschillende gronden voor een bepaalde behandeling.
Wat is nieuw?
- In verreweg de meeste gevallen valt de keuze van de huisarts op een afwachtend beleid, al zouden urologen geneigd zijn iets vaker alfablokkers voor te schrijven.
- Een actievere behandeling van plasproblemen door de huisarts zal de uitkomsten niet sterk verbeteren.
- Het is niet zinvol om de indicatie voor alfablokkers bij plasproblemen al te ruim te maken.
Inleiding
De toenemende aandacht voor bemoeilijkte mictie bij mannen (‘lower urinary tract symptoms’, LUTS) maakt dat de huisarts er in de praktijk steeds vaker mee te maken krijgt. Globaal zijn er vier mogelijkheden om dit probleem te aan te pakken: afwachtend beleid (‘watchful waiting’), alfablokkers, 5-alfareductaseremmers of operatief ingrijpen. Alfablokkers hebben een matig effect op de symptomen en op de sterkte van de urinestraal zoals gemeten met uroflowmetrie.12 De 5-alfareductaseremmers verminderen de symptomen en de incidentie van acute urineretentie bij mannen met een (duidelijk) vergrote prostaat.345 En een operatie vermindert de symptomen het sterkst, maar heeft een groter risico op irreversibele bijwerkingen.67 De effectiviteit van deze vier behandelingsopties is wel onderzocht, maar dat gebeurde veelal in tweedelijns settings met een doorgaans goed gedefinieerde, geselecteerde en min of meer homogene onderzoekspopulatie. Bovendien waren de inclusie- en exclusiecriteria vaak gebaseerd op uitkomsten van diagnostische tests die in de eerste lijn niet beschikbaar zijn.126 Daarom kunnen de resultaten van dat effectonderzoek niet zonder voorbehoud vertaald worden naar de meer heterogene populatie in de eerste lijn, waar de kwaal doorgaans veel minder uitgesproken is.89 Het gevolg hiervan is dat de huisarts in de richtlijnen weinig specifieke criteria of voldoende scherpe afkappunten kan vinden om de indicatie voor een eventuele behandeling te bepalen. Er blijft veel individuele beslissingsruimte.7101112 Het is dan ook niet verwonderlijk dat er op dit punt grote verschillen zijn tussen artsen.131415161718 Huisartsen moeten hun patiënten behandelen op basis van een waarschijnlijkheidsdiagnose (symptomen van bemoeilijkte mictie) en kunnen zelden uitgaan van een bewezen infravesiculaire obstructie. Onderzoeken die de dagelijkse praktijk onder de loep nemen, waarin patiënten worden ingesloten op basis van symptomen in plaats van een definitieve diagnose,1920 kunnen dus groot praktisch belang hebben. Zo’n zogeheten ‘pragmatische’ RCT kan gericht zijn op één behandeling (bijvoorbeeld afgezet tegen een placebobehandeling) of op een geïntegreerde benadering waarbij alle behandelingsmogelijkheden worden betrokken. Dit laatste benadert de werkelijkheid beter. Immers, in de dagelijkse praktijk hangt de keuze voor een bepaalde behandeling niet alleen af van de effectiviteit van die ene behandeling maar ook van de (verwachting van de huisarts omtrent de) relatieve werkzaamheid van de andere beschikbare behandelingsmogelijkheden. In dit artikel doen we verslag van zo’n onderzoek waarin een geïntegreerde benadering wordt vergeleken met de gebruikelijke zorg. Bij gebrek aan een evidence-based behandelprotocol met scherpe indicaties kozen we voor een praktisch alternatief, gebaseerd op een eerder beproefd algoritme dat gevalideerd was door een internationaal panel van urologen.1221 Zo’n geformaliseerd oordeel van een expertpanel maakt individuele keuzen rationeler en kan daardoor de efficiency en uitkomst van een behandeling verbeteren.10 Het geeft bovendien de dagelijkse praktijk goed weer, waarbij huisartsen – bij gebrek aan heldere richtlijnen – anticiperen op de (verwachte) behandeling van de uroloog. Als een huisarts verwacht dat de uroloog medicatie zal voorschrijven, kan hij die ook zelf voorschrijven. Verwacht een huisarts echter dat er een reden is tot opereren, dan ligt verwijzing eerder voor de hand.
Methoden
Onderzoekspopulatie
In 14 huisartsenpraktijken (26 huisartsen) nodigden wij alle mannen van 55 jaar en ouder uit om deel te nemen aan de diagnostische fase van het onderzoek, die 1 jaar duurde. De deelnemers vulden driemaal een vragenlijst in en hielden een plasdagboekje bij met algemene vragen en vragen over het plassen. Laatstgenoemde vragen omvatten de International Prostate Symptom Score (IPSS),22 hier verder aangeduid als de ‘symptoomscore’, en de Deense prostaatsymptoomscore (DAN-PSS)23, hier verder de ‘hinderscore’ genoemd. Verder ondergingen de deelnemers een lichamelijk onderzoek en werden de urinestroom, de gehaltes prostaatspecifiek antigeen (PSA) en creatinine, het residu na mictie en de prostaatgrootte gemeten (zie ook figuur 1). De proefpersonen recuteerden wij uit dit cohort. Wij includeerden alle mannen met stabiele, matige of ernstige plasklachten (‘lower urinary tract symptoms’, LUTS), dat wil zeggen met een IPSS ≥ 8 op het laatste en ten minste één van de twee eerdere meetmomenten. Dit om spontane verbetering van de symptomen (‘regression to the mean’) te minimaliseren. Wij excludeerden mannen met een voorgeschiedenis van prostaatkanker of een verhoogd risico daarop (gedefinieerd als PSA > 10 ng/ml, of PSA > 2,5 ng/ml met een ‘free/total-ratio’ < 25%), met een prostaatoperatie in de voorgeschiedenis, en met diabetes mellitus type 1 of hartfalen (om verstoring van de metingen door neuropathie of onregelmatig gebruik van diuretica te voorkomen). Aangezien deze exclusiecriteria voor de huisarts gemakkelijk terug te vinden zijn in het dossier, achten wij deze onderzoekspopulatie herkenbaar in de eerste lijn.
Informed consent en randomisatie
De proefpersonen die in aanmerking kwamen voor deelname ontvingen neutraal gestelde schriftelijke informatie, zodat de specifieke kenmerken van het behandelprotocol in het vage gehouden werden. Ze retourneerden de ondertekende formulieren met hun informed consent aan de onderzoeksassistente. Deze voorzag de deelnemers vervolgens van unieke identificatienummers (inclusief praktijknummer). Vervolgens voerde de eerste auteur, blind voor de patiëntgegevens, een blokrandomisatie uit (blokgrootte 4, stratificatie per praktijk).
Interventie
De interventiegroep volgde het behandelprotocol zoals weergegeven in figuur 2. De deelnemers kregen een proefbehandeling met een alfablokker aangeboden (tamsulosine 0,4 mg 1 dd). Na drie maanden vond een evaluatie plaats. Als de patiënt de alfablokker goed verdroeg en de symptoomscore verbeterd was (≥ 3 punten) werd de medicatie nog zes maanden voorgezet en daarna drie maanden lang gestopt. Op dat moment vond een nieuwe evaluatie plaats. Was de symptoomscore na de stopperiode weer met 3 of meer punten verslechterd – wat duidt op een ‘werkelijk’ effect van de medicatie – dan werd de behandeling met de alfablokker hervat voor de duur van een jaar (de rest van de onderzoeksperiode). Bij de deelnemers die na drie maanden geen verbetering toonden onder de proefbehandeling met tamsulosine, bepaalden wij de indicatie voor een andere behandeling met behulp van het reeds genoemde expertalgoritme. Bestond er een indicatie voor een 5-alfareductaseremmer, dan kreeg de patiënt finasteride (5 mg 1 dd) voorgeschreven. Leek een operatie geïndiceerd, dan volgde verwijzing naar een uroloog. De indicatie voor de interventie werd gesteld door de eerste auteur. De deelnemers ontvingen de instructie om iedere tussentijds opkomende vraag over de medicatie, de LUTS of eventuele bijwerkingen met hem te bespreken.
Het expertalgoritme
Het algoritme bestond uit acht items (symptomen en bevindingen) die tijdens een routineanalyse van LUTS door de uroloog worden verzameld. Het ging om leeftijd, ernst van de klachten, aard van de klachten (obstructief/irritatief), mate van hinder, eventuele eerdere urineweginfecties, prostaatgrootte, maximale urineflow en residu-na-mictie. Een panel van urologen beoordeelde een papieren casus met allerlei combinaties van deze items. Ieder lid van het panel gaf aan welke behandeling hij of zij passend vond. Met behulp van een multivariate analyse berekenden wij hieruit een gemiddelde score voor de mate waarin de panelleden in ieder specifiek geval (iedere combinatie van items) een bepaalde behandeling passend achtten.
Controlegroep
De controlegroep kreeg de ‘gebruikelijke zorg’. Wij boden deze patiënten niet actief een behandeling aan, maar lieten de behandeling geheel in handen van hun eigen huisarts. Om contaminatie te voorkomen, kreeg de huisartsen geen inzicht in het behandelprotocol (en werd hen verteld waarom niet).
Verzameling van de onderzoeksgegevens
Na 12 en 24 maanden vulden de deelnemers een vragenlijst in (symptoom- en hinderscore, contacten met artsen met betrekking tot plasproblemen) en ondergingen zij uroflowmetrie. Zo nodig verzamelden wij aanvullende gegevens van consulten, verwijzingen en voorschriften uit de dossiers van de huisartsen. De uroflowmetrie werd uitgevoerd in een afgesloten ruimte in de huisartsenpraktijken, met behulp van een Da Capo Homeflowmeter®. Bij een geplast volume < 100 ml herhaalden wij de meting op een ander moment.
Uitkomstvariabelen en steekproefgrootte
De belangrijkste uitkomstvariabelen waren de symptoomscore en de maximale urinestroom. Uitgaande van een relevant verschil van 2,5 punten op de symptoomscore (veronderstelde standaarddeviatie (SD) 7 punten)24 en 2 ml/sec op de maximale urinestroom (veronderstelde SD 4,9 ml/sec)25 zou onze steekproef 240 deelnemers moeten bevatten (α = 0,05, β = 0,80, gelijke groepsgrootte, hoogste aantal nodig). Als secundaire uitkomstvariabele gebruikten we de verbetering van de hinderscore. Bovendien registreerden we het aantal acute urineretenties en urineweginfecties.
Statistische analyse
Het verschil tussen de interventiegroep en de controlegroep analyseerden wij met behulp van de mann-whitney-U-toets (IPSS, Qmax, DAN-PSS), en de chikwadraattoets (acute urineretenties en urineweginfecties), gebaseerd op ‘intention to treat’.
Resultaten
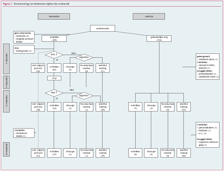
Beide groepen bestonden uit 104 deelnemers. De uitgangskenmerken van deze groepen staan in tabel 1. De loop van de deelnemers door het onderzoek is beschreven in figuur 2.
| Interventiegroep | Controlegroep | Significantie | |||
|---|---|---|---|---|---|
| mediaan | P25-P75 | mediaan | P25-P75 | ||
| IPSS* | 13 | 10-17 | 13 | 10-17 | p = 0,90 |
| Q (ml/sec) | 11,4 | 7,6-16,6 | 12,8 | 8,3-16,5 | p = 0,81 |
| DAN-PSS | 10 | 5-18 | 8 | 5-19 | p = 0,91 |
| Leeftijd (jaren) | 64 | 60-70 | 65 | 60-71 | p = 0,56 |
| Prostaatvolume (ml) | 25 | 19-32 | 24 | 20-33 | p = 0,35 |
| Residu-na-mictie (ml) | 34 | 15-65 | 38 | 19-61 | p = 0,68 |
| PSA (ng/ml) | 1,0 | 0,7-2,0 | 1,3 | 0,7-2,0 | p = 0,27 |
| Residu-na-mictie > 100 ml. | n = 18 | (17%) | n = 20 | (19%) | p = 0,70 |
Beschouwing
Belangrijkste bevindingen
De gestructureerde benadering van ons behandelprotocol resulteerde niet in een betere uitkomst dan de gebruikelijke zorg.
Sterke en zwakke punten
We beschouwen onze resultaten als generaliseerbaar naar de dagelijkse praktijk. Onze onderzoekspopulatie is op zichzelf een goede afspiegeling van de heterogene populatie in de eerste lijn, al zou normaliter slechts een deel van hen naar de dokter gaan vanwege de symptomen. Men mag aannemen dat die mannen doorgaans meer symptomen zullen hebben dan de gemiddelde deelnemer aan ons onderzoek. Onze resultaten wijzen er echter op dat een actievere behandeling van mannen die hun arts consulteren met plasproblemen de uitkomsten niet sterk zal verbeteren. Er is een aantal mogelijke verklaringen voor het niet vinden van een verschil. De toegenomen aandacht voor LUTS in de eerste lijn zou de ruimte voor verbetering kunnen hebben beperkt. De huisartsen die meewerkten aan ons onderzoek kenden het behandelprotocol weliswaar niet en waren ook niet betrokken bij de uitvoering ervan, maar zij hadden wel weet van het onderzoek en dat kan, eventueel in combinatie met speciale belangstelling (daardoor) voor het onderwerp, hun beleid hebben beïnvloed. Mogelijk hebben zij, bewust of onbewust, de geldende richtlijnen strikter gevolgd.
Plaats in de literatuur
Ons onderzoek richtte zich met name op het verminderen van de symptomen. Als we het vizier meer hadden gericht op het voorkomen van complicaties zoals acute urineretentie, dan zouden we wellicht de 5-alfareductaseremmers een prominentere plaats hebben gegeven.10 Deze werken echter het best bij mannen met een vergrote prostaat. In ons onderzoek hadden slechts 16 deelnemers (7,7%) een vergrote prostaat (50 ml of meer), en van de 3 deelnemers die een acute urineretentie ontwikkelden had er slechts 1 een vergrote prostaat. Het zou dus weinig effect hebben gehad op de eindresultaten. Er is weinig consensus over de plaats van alfablokkers in de behandeling.12 De meest recente richtlijnen geven aan dat een proefbehandeling op zijn plaats is.1011 We probeerden dit probleem te ondervangen door de ‘ware’ responders uit te filteren met behulp van een proefbehandeling, gevolgd door een evaluatie enige tijd na het staken van de behandeling. Hierdoor kan een eventueel effect van de alfablokkers niet worden toegeschreven aan het natuurlijke beloop of aan een ‘regressie naar het gemiddelde’, al beschermt de methode niet volledig tegen het placebo-effect. Bij de 26 deelnemers in de interventiegroep die aan het einde van de onderzoeksperiode alfablokkers gebruikten, waren de symptoom- en hinderscore licht verbeterd. In de controlegroep gebruikten nog slechts zes mannen een alfablokker aan het einde van de onderzoeksperiode. De meesten van hen hadden slechtere scores dan aan het begin. Waarschijnlijk reserveren de huisartsen alfablokkers voor degenen bij wie de symptoomscore relatief snel verslechtert. Dat beleid is wellicht iets te restrictief: sommige onbehandelde mannen zouden beter af kunnen zijn met medicatie. De richtlijnen laten wat dit betreft veel ruimte voor een eigen invulling door de (huis)arts.26 Anderzijds geeft ons onderzoek geen aanleiding om de indicatie voor alfablokkers sterk uit te breiden.
Conclusie
Ons behandelprotocol, dat gebaseerd is op de consensus van een panel van urologen, verbetert de uitkomsten niet. Zeker voor de grote groep in een ‘grijs gebied’ bij wie een alfablokker wordt overwogen, geeft ons onderzoek geen steun aan sterke verruiming van de indicatie voor deze medicijnen, wat overigens wel de huidige trend lijkt. Men zal moeten proberen de keuze voor alfablokkers op betere criteria te baseren.
Literatuur
- 1.↲↲Wilt TJ, Howe RW, Rutks IR, MacDonald R. Terazosin for benign prostatic hyperplasia. Cochrane Database Syst Rev 2002(4):CD003851.
- 2.↲↲Wilt TJ, Mac Donald R, Rutks I. Tamsulosin for benign prostatic hyperplasia. Cochrane Database Syst Rev 2003(1):CD002081.
- 3.↲Roehrborn CG, Marks LS, Fenter T, Freedman S, Tuttle J, Gittleman M, et al. Efficacy and safety of dutasteride in the four-year treatment of men with benign prostatic hyperplasia. Urology 2004;63:709-15.
- 4.↲Abrams P, Schafer W, Tammela TL, Barrett DM, Hedlund H, Rollema HJ, et al. Improvement of pressure flow parameters with finasteride is greater in men with large prostates. Finasteride Urodynamics Study Group. J Urol 1999;161:1513-7.
- 5.↲Marberger MJ. Long-term effects of finasteride in patients with benign prostatic hyperplasia: a double-blind, placebo-controlled, multicenter study. PROWESS Study Group. Urology 1998;51:677-86.
- 6.↲↲Speakman MJ. Who should be treated and how? Evidence-based medicine in symptomatic BPH. Eur Urol 1999;36 Suppl 3:40-51.
- 7.↲↲McConnell JD, Barry MJ, Bruskewitz RC, et al. Benign prostatic hyperplasia: Diagnosis and treatment. Cinical Practice Guideline, Number 8. Rockville, MD: Agency for Health Care Policy and Research, Public Health Service, US Department of Health and Human Services, 1994. AHCPR Publication No. 94-0582.
- 8.↲Masumori N, Tanaka Y, Takahashi A, Itoh N, Ogura H, Furuya S, et al. Lower urinary tract symptoms of men seeking medical care: Comparison of symptoms found in the clinical setting and in a community study. Urology 2003;62:266-72.
- 9.↲Knottnerus JA. Medical decision making by general practitioners and specialists. Fam Pract 1991;8:305-7.
- 10.↲↲↲↲Speakman MJ, Kirby RS, Joyce A, Abrams P, Pocock R. Guideline for the primary care management of male lower urinary tract symptoms. BJU Int 2004;93:985-90.
- 11.↲↲Wolters RJ, Spigt MG, Van Reedt Dortland PFH, Gercama AJ, Klomp MLF, Romeijnders ACM, et al. NHG-Standaard Bemoeilijkte mictie bij oudere mannen. Huisarts Wet 2004;47:571-86.
- 12.↲↲↲McDonnell J, Stoevelaar HJ, Bosch JL, Kahan JP. The appropriateness of treatment of benign prostatic hyperplasia: a comparison of Dutch and multinational criteria. Health Policy 2001;57:45-56.
- 13.↲Bruskewitz R. Management of symptomatic BPH in the US: who is treated and how? Eur Urol 1999;36 Suppl 3:7-13.
- 14.↲Plawker MW, Fleisher JM, Nitti VW, Macchia RJ. Primary care practitioners: an analysis of their perceptions of voiding dysfunction and prostate cancer. J Urol 1996;155:601-4.
- 15.↲Collins MM, Barry MJ, Bin L, Roberts RG, Oesterling JE, Fowler FJ. Diagnosis and treatment of benign prostatic hyperplasia: Practice patterns of primary care physicians. J Gen Intern Med 1997;12:224-9.
- 16.↲Fawzy A, Fontenot C, Guthrie R, Baudier MM. Practice patterns among primary care physicians in benign prostatic hyperplasia and prostate cancer. Fam Med 1997;29:321-5.
- 17.↲Chapple CR. BHP disease management: Introduction and concluding remarks. Eur Urol 1999;36 Suppl 3:1-6.
- 18.↲McNicholas TA. Management of symptomatic BPH in the UK: who is treated and how? Eur Urol 1999;36 Suppl 3:33-9.
- 19.↲Schwartz D, Lellouch J. Explanatory and pragmatic attitudes in therapeutical trials. J Chronic Dis 1967;20:637-48.
- 20.↲Tunis SR, Stryer DB, Clancy CM. Practical clinical trials: increasing the value of clinical research for decision making in clinical and health policy. JAMA 2003;290:1624-32.
- 21.↲Stoevelaar HJ, Van de Beek C, Casparie AF, McDonnell J, Nijs HG. Treatment choice for benign prostatic hyperplasia: a matter of urologist preference? J Urol 1999;161:133-8.
- 22.↲Barry MJ, Fowler FJ, Jr., O’Leary MP, Bruskewitz RC, Holtgrewe HL, Mebust WK, et al. The American Urological Association symptom index for benign prostatic hyperplasia. The Measurement Committee of the American Urological Association. J Urol 1992;148:1549-57; discussion 1564.
- 23.↲Hansen BJ, Flyger H, Brasso K, Schou J, Nordling J, Thorup Andersen J, et al. Validation of the self-administered Danish Prostatic Symptom Score (DAN-PSS-1) system for use in benign prostatic hyperplasia. Br J Urol 1995;76:451-8.
- 24.↲Bosch JL, Hop WC, Kirkels WJ, Schroder FH. The International Prostate Symptom Score in a community-based sample of men between 55 and 74 years of age: prevalence and correlation of symptoms with age, prostate volume, flow rate and residual urine volume. Br J Urol 1995;75:622-30.
- 25.↲Rosier PF, De Wildt MJ, Wijkstra H, Debruyne FF, De la Rosette JJ. Clinical diagnosis of bladder outlet obstruction in patients with benign prostatic enlargement and lower urinary tract symptoms: development and urodynamic validation of a clinical prostate score for the objective diagnosis of bladder outlet obstruction. J Urol 1996;155:1649-54.
- 26.↲Stoevelaar HJ, Van de Beek C, Casparie AF, Nijs HG, McDonnell J, Janknegt RA. [Variation in the diagnosis and treatment of benign prostatic hyperplasia in urological practice]. Ned Tijdschr Geneeskd 1996;140:837-42.
Reacties
Er zijn nog geen reacties.