Wat is bekend?
Huisartsen krijgen vaker dan andere artsen het verzoek om euthanasie vanwege ‘voltooid leven’.
Er zijn ouderen met een doodswens die buiten de reikwijdte van de Wet toetsing levensbeëindiging lijken te vallen omdat zij niet ernstig ziek zijn.
Wat is nieuw?
De groep mensen bij wie ‘voltooid leven’-problematiek speelt is heterogener dan nu vaak wordt gedacht.
Huisartsen kunnen explicieter aandacht besteden aan factoren die bijdragen aan doodswensen en de behoeften van deze groep.
In 2020 publiceerde D66 het definitieve wetsvoorstel ‘Wet toetsing levenseindebegeleiding van ouderen op verzoek’ om hulp bij zelfdoding mogelijk te maken aan mensen van 75 jaar of ouder wanneer zij zonder medische grondslag aan het leven lijden. Een van de zorgvuldigheidseisen die in het wetsvoorstel is opgenomen, betreft een overleg met de huisarts voor het verkrijgen van een achtergrondbeeld van de hulpvraag. De oudere kan ook besluiten dit gesprek niet te laten plaatsvinden.1 Huisartsen krijgen geregeld verzoeken om euthanasie of hulp bij zelfdoding, ook in het geval van ‘voltooid leven’.2 Om goede zorg te kunnen verlenen en een duidelijk beeld te krijgen van deze groep patiënten is het zinvol dat huisartsen meer zicht hebben op deze problematiek. Dit kan eventuele vooroordelen of misvattingen hierover inzichtelijk maken en in de juiste context plaatsen.
Voorafgaand aan het wetsvoorstel is in opdracht van het ministerie van VWS het Perspectief-onderzoek uitgevoerd onder burgers van 55 jaar of ouder met een persisterende doodswens die buiten de Wet toetsing levensbeëindiging lijken te vallen omdat ze niet ernstig ziek zijn. Ook is onderzocht welke opvattingen huisartsen over deze problematiek hebben.3 Wij presenteren de resultaten van dit onderzoek, waarbij we het perspectief van ouderen van 75 jaar en ouder apart zullen belichten. Vervolgens formuleren we aandachtspunten voor het omgaan met deze problematiek.
Methode
Voor het verkrijgen van het burgerperspectief voerden we een vragenlijstonderzoek uit onder 32.477 mensen van 55 jaar en ouder uit de open populatie (respons 66%).3 We kozen voor deze leeftijdsgrens om de hypothese te toetsen dat de prevalentie van de doodswens toeneemt met de leeftijd en omdat uit literatuur blijkt dat burgers vanaf 55 jaar in toenemende mate terugkijken op hun leven en de balans van hun leven opmaken.4 Omdat het wetsvoorstel van D66 de leeftijdsgrens van 75 jaar en ouder noemt, hebben we een deelanalyse gemaakt van de gegevens van burgers van 75 jaar en ouder.5
De deelnemers kregen de vraag of ze zichzelf op dat moment herkenden in de doelgroepbeschrijving ‘Ik ervaar geen toekomstperspectief meer, ik verlang ernaar om dood te zijn, en ik ben niet ernstig ziek’. Degenen die zich in de beschrijving herkenden kregen een speciaal hiervoor ontwikkelde vragenlijst voorgelegd, waarin ook een VAS-score (waarbij 0 de slechtst voorstelbare gezondheidstoestand en 10 de best voorstelbare gezondheidstoestand is), een EQ-5D-scorelijst en een HADS-depressiescorelijst waren opgenomen.67
Voor een uitgebreide beschrijving en verantwoording van de methode van de deelonderzoeken van het Perspectief-onderzoek verwijzen we naar het volledige onderzoeksrapport.3
Resultaten
Omvang van de groep
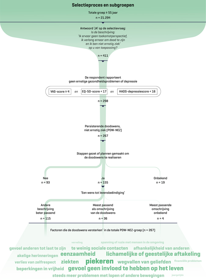
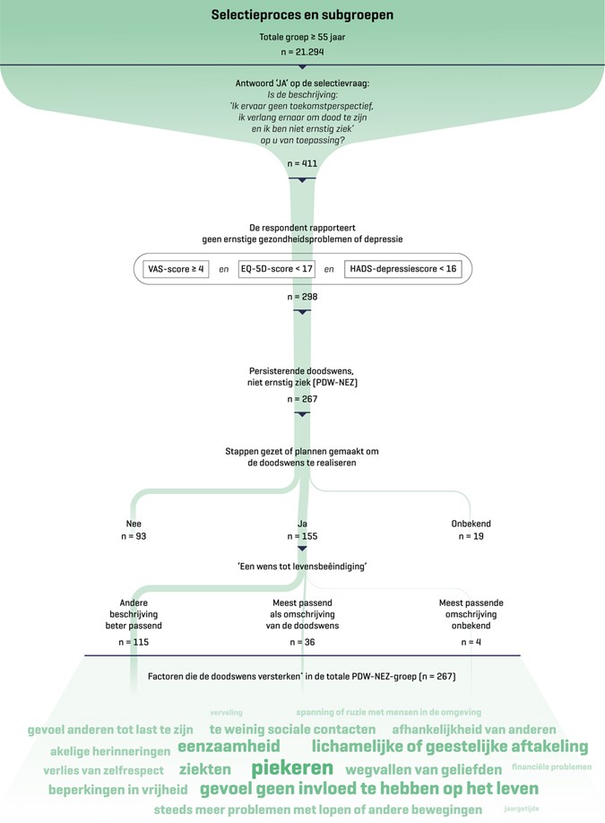
In het onderzoek onder burgers van 55 jaar en ouder gaven 411 personen (1,9% van de totale groep respondenten) aan zich op dit moment te herkennen in de doelgroepbeschrijving. Deze respondenten beantwoordden vragen over de aard van hun doodswens, de aanwezigheid van een persisterende doodswens en factoren die hun wens om dood te zijn beïnvloedden. Op basis daarvan onderscheidden we subgroepen. Zie de [infographic] voor het selectieproces en de subgroepen.
Honderdvijfenvijftig personen gaven aan stappen te hebben gezet om de doodswens te realiseren en/of in het afgelopen jaar serieus te hebben overwogen het leven te beëindigen. Ze hebben bijvoorbeeld informatie opgezocht, gesprekken over de doodswens gevoerd of een behandelverbod opgesteld. Of ze zijn met medicatie gestopt, hebben plannen gemaakt om zelf het leven te beëindigen, ofwel hebben hulp gevraagd bij zelfdoding en/of een euthanasieverzoek gedaan. Onder de 56 burgers van 75 jaar en ouder was dit percentage met een actieve doodswens 54%. Van de hele groep met een actieve doodswens gaven er 36 (13% van degenen met een persisterende doodswens die niet ernstig ziek waren (PDW-NEZ)) aan dat ‘een wens tot levensbeëindiging’ hun doodswens het beste omschreef [infographic]. Dit is 0,17% van alle respondenten. Vertaald naar de gehele bevolking betreft dit ongeveer 10.000 mensen van 55 jaar en ouder. Van deze groep was 17% 75 jaar of ouder.
Infographic | Aantallen ouderen met een doodswens en versterkende factoren
Communicatie over de doodswens
Uit het onderzoek bleek dat 29% van de PDW-NEZ-groep de doodswens met de huisarts of een andere hulpverlener had besproken. Dit percentage nam toe tot 36% in de groep die actief met de doodswens bezig was. Van de groep die de omschrijving ‘een wens tot levensbeëindiging’ het meest passend vond voor hun doodswens, besprak 50% deze wens met een hulpverlener.
Kenmerken
In de PDW-NEZ-groep was 56% vrouw en had 79% de leeftijd van 55 tot 75 jaar. Verder woonde 52% alleen, was 27% kinderloos en kwam 53% uit een lage sociale klasse (tegenover respectievelijk 25%, 16% en 40% bij de groep die niet voldeed aan de doelgroepbeschrijving). In de PDW-NEZ-groep waren relatief iets meer respondenten 75 jaar en ouder dan in de groep respondenten die zich niet in de doelgroepbeschrijving herkenden.
Factoren die de doodswens beïnvloeden
Van de respondenten in de PDW-NEZ-groep koos 52-65% in hun vragenlijst piekeren, het gevoel geen invloed te hebben op het leven, eenzaamheid en lichamelijke of geestelijke aftakeling als factoren die bijdroegen aan de doodswens [infographic]. Een kwart van de groep noemde financiële problemen en spanningen met mensen in de omgeving. In de 75-plusgroep noemde 63% lichamelijke en geestelijke aftakeling. Meer dan de helft noemde daarnaast afhankelijkheid van anderen, piekeren en eenzaamheid.
Aard van de doodswens en behoeften aan ondersteuning
Op de vraag hoe de respondenten in de PDW-NEZ-groep hun doodswens zouden beschrijven, gaf 71% aan te verlangen naar een natuurlijke dood of om niet meer wakker te worden. Bij het grootste deel van de groep (63%) bestond de doodswens sinds een aantal jaar en bij 19% al het hele leven. De wens om te leven en de wens om dood te zijn wisselden elkaar bij 72% van de groep af in de tijd.
Op de vraag welke hulp of ondersteuning ze wensten, noemden ze wat betreft levensbeëindiging het vaakst de wens over een zelfdodingsmiddel te beschikken (47%), gevolgd door een wens tot hulp bij zelfdoding door een dokter (25%). Wat betreft andere vormen van hulp gaven de respondenten aan de meeste behoefte te hebben aan erkenning en begrip voor hun gevoelens (24%), meer financiële ruimte (19%) en goede gesprekken met een hulpverlener (18%).
Beschouwing
Vertaald naar de hele bevolking laat ons onderzoek zien dat 0,18% van de 55-plussers een persisterende doodswens heeft én hun doodswens omschrijft als een wens tot (hulp bij) levensbeëindiging, terwijl ze niet ernstig ziek zijn. Onlangs is een deelanalyse van de groep van 75 jaar en ouder gepubliceerd.5 De vergelijking tussen de gegevens over 75-plussers en de gehele groep van 55 jaar en ouder laat zien dat er weinig verschillen zijn. Het gewogen percentage van PWD-NEZ onder 75-plussers (2,1%) ligt wel iets hoger dan in de gehele groep van 55-plussers (1,3%).
In een deelonderzoek van het Perspectief-onderzoek onder huisartsen hebben 1052 huisartsen 1 of meer vragen beantwoord over een casus die in hun praktijk speelt of speelde.3 Deze huisartsen blijken de doodswens van ouderen vooral te associëren met bestaansmoeheid (55%) en existentiële eenzaamheid (46%). Als achtergrond bij de doodswens noemen de huisartsen een verlieservaring (138 keer) en ziekte of lichamelijke klachten (38 keer). Minder vaak noemen ze financiële zorgen (2 keer), relationele problemen met betrekking tot familie (4 keer) en het gevoel een last te zijn voor anderen (9 keer). De meeste huisartsen dachten dat de doodswens van de door hen beschreven patiënten het best kon worden getypeerd als de wens om niet meer wakker te worden (64%). Van de huisartsen dacht 31% dat de patiënten op korte termijn hulp bij zelfdoding door een dokter wensten. De meeste burgers gaven in dit verband aan liefst de beschikking te hebben over een zelfdodingsmiddel.
Uit het Perspectief-onderzoek blijkt dat de term ‘voltooid leven’, waarmee de problematiek in het maatschappelijk debat vaak wordt omschreven, problematisch is. In het huidige publieke debat is het beeld van ‘voltooid leven’ dat van gezonde volwassenen van 75 jaar of ouder, die hun leven overzien en weloverwogen besluiten hun leven te willen beëindigen. Ons onderzoek laat zien dat een groot deel van de PDW-NEZ-groep jonger is dan 75 jaar en dat er vele somatische, sociale en existentiële factoren zijn die bijdragen aan hun doodswens. De complexiteit van achtergronden en het fluctuerende en ambivalente karakter van de doodswens blijken bij de groep van 75 jaar en ouder nauwelijks af te wijken van die bij de hele groep. Wel noemde de eerste groep ‘afhankelijkheid van anderen’ vaker als versterkende factor van de doodswens (59%) dan 55-plussers (40%). Een ander opvallend verschil is dat naar verhouding minder 75-plussers overwegen om een einde aan hun leven te maken (38%) dan 55-plussers (51%).5
Dit onderzoek is het eerste dat representatieve gegevens genereert over de prevalentie van doodswensen onder ouderen die niet ernstig ziek zijn. Het biedt robuuste gegevens over de kenmerken en achtergronden van deze groep ouderen. Een vergelijking met ander (internationaal) onderzoek is daarom niet goed te maken.
Een beperking van het onderzoek is de potentiële selectiebias. Ouderen met een doodswens zijn mogelijk minder geneigd om aan vragenlijstonderzoek mee te doen. Analyse van de non-respons liet zien dat onze steekproef kleine maar significante verschillen heeft op bijna alle achtergrondvariabelen. Daarnaast heeft de kwantitatieve vragenlijstmethode gevolgen voor de conclusies die getrokken kunnen worden. De vragen betreffen zelfrapportage door de respondenten. Van de respondenten die aangaven dat ze levensbeëindiging wensten, konden we niet vaststellen of ze deze wens acuut of op termijn wilden vervullen. Dit kan tot een overschatting van de prevalentiecijfers hebben geleid. Bij de vergelijking met de groep van 75 jaar en ouder is het belangrijk om te vermelden dat we deze groep hebben vergeleken met de hele groep 55-plussers, waar de 75-plussers deel van uitmaakten. Daardoor is het contrast tussen beide groepen mogelijk minder scherp.
De meeste mensen, en ook huisartsen, relateren ‘voltooid leven’ aan een hogere leeftijd. Ook in ons onderzoek koos 85% van de huisartsen bij het beschrijven van een casus voor een casus van een persoon van 75 jaar en ouder. Amerikaans onderzoek onder huisartsen wees uit dat ze suïcidale gedachten onder ouderen normaler, rationeler en acceptabeler vonden dan onder jongere patiënten, en dat ze jongere patiënten hiervoor eerder zouden behandelen.8 Het is mogelijk dat huisartsen eenzelfde doodswens onder jongere patiënten zien als een te behandelen ziekte en onder ouderen als ‘voltooid leven’. De term ‘voltooid leven’ past echter niet bij de problematiek. Uit een kwalitatief deelonderzoek van het Perspectief-onderzoek blijkt dat de doodswens complex en dynamisch is, en in de loop van de tijd kan veranderen.3 Leeftijd lijkt bovendien een ondergeschikte factor in het ontstaan van doodswensen. Den Hartogh wijst er in dit verband op dat mensen ook een duurzame doodswens kunnen ontwikkelen als gevolg van het verlies van een levensgezel, wat op iedere leeftijd kan gebeuren. Hij stelt dat je hoogstens mag verwachten dat mensen op hoge leeftijd vaker met dergelijke verliezen te maken hebben en dat ze mogelijk minder veerkracht hebben om de gevolgen ervan op te vangen.9
Op het sociale vlak gaven de respondenten vooral aan behoefte te hebben aan erkenning en begrip voor hun gevoelens. Huisartsen herkennen verlieservaringen als factor die in de doodswens meespeelt. Ze noemen piekeren en financiële problemen echter niet of zeer weinig, terwijl deze factoren bij ouderen met een doodswens een grote rol spelen. Doordat huisartsen een kortere lijst van bijdragende factoren hadden om uit te kiezen, zijn deze niet direct een-op-een te vergelijken met de antwoorden van de respondenten. Dat huisartsen in de vrije tekstruimte toch vaak verlieservaringen invulden, laat zien dat ze deze wel als factor herkennen die in de doodswens meespeelt.
Een klein deel van de respondenten had de doodswens met hun huisarts besproken, waardoor het voor de laatste moeilijker zal zijn om de juiste ondersteuning te bieden. Daarom is het belangrijk dat huisartsen de doodswens bespreekbaar maken.10 Ze zullen over de kennis en vaardigheden moeten beschikken om de aard van de doodswens uit te vragen en factoren die hierin meespelen op waarde te schatten. Tijdens het gesprek kunnen huisartsen expliciet vragen naar versterkende factoren, zoals piekeren en financiële problemen. De resultaten van dit onderzoek kunnen hen helpen bij het uitvragen van de aard van de doodswens en factoren die hierin meespelen.
Verder onderzoek naar het huisartsenperspectief, de mate waarin huisartsen patiënten met deze problematiek herkennen, het soort vragen waarmee deze patiënten bij hun huisarts komen en de manier waarop huisartsen deze groep kunnen ondersteunen, zou kunnen bijdragen aan het optimaliseren van de zorg voor deze groep. Daarnaast is het zinvol nader onderzoek te doen naar de individuele invloed van elk van de factoren op de doodswens van de PDW-NEZ-groep, onder andere voor het maken van beleid. Aangezien overmatig piekeren het kernsymptoom is van een gegeneraliseerde angststoornis, zou het vanwege de hoge prevalentie van piekeren onder de PDW-NEZ-groep interessant zijn om meer onderzoek te doen naar het voorkomen van de gegeneraliseerde angststoornis bij deze problematiek.
Conclusie
De groep mensen van 55 jaar of ouder zonder toekomstperspectief met een verlangen naar de dood zonder dat ze ernstig ziek zijn, blijkt voor een groot deel jonger dan 75 jaar te zijn. Ze hebben vooral behoefte aan erkenning van hun gevoelens en gesprekken met hulpverleners. Hoewel huisartsen een aantal van de bijdragende factoren goed kunnen benoemen, zijn er aanwijzingen dat ze nog niet het hele scala van bijdragende factoren en behoeften in het vizier te hebben. Kortom, het lijkt erop dat huisartsen nog te veel vasthouden aan het oude beeld van ‘voltooid leven’. Het zou goed zijn wanneer ze zich er meer bewust van zijn dat deze problematiek in de jongere groep voorkomt.
Dankbetuiging
We danken I.D. Hartog, V. van den Berg, C.S.P.M. Uiterwaal en C. Leget voor hun bijdrage aan het Perspectief-project. Speciale dank gaat uit naar W.H. Eizenga, manager opleiders bij de huisartsopleiding Utrecht, voor zijn grote inzet bij het aanschrijven van de huisartsen om aan het onderzoek deel te nemen.
Literatuur
- 1.↲Tweede Kamer der Staten-Generaal. Wet toetsing levenseindebegeleiding van ouderen op verzoek. Rapport No. 35534. 2020. Geraadpleegd 20 december 2021.
- 2.↲KNMG. Overwegingen artsenfederatie KNMG bij ‘Kabinets-reactie en visie Voltooid Leven’. 2017. Geraadpleegd 20 december 2021.
- 3.↲↲↲↲↲Van Wijngaarden EJ, Van Thiel GJMW, Hartog ID, Van den Berg V, Zomers ML, Sachs APE, et al. Perspectieven op de doodswens van ouderen die niet ernstig ziek zijn: de mensen en de cijfers. Den Haag: ZonMw, 2020.
- 4.↲Erikson EH, Erikson JM. The life cycle completed (extended version). New York: WW Norton & Company, 1998.
- 5.↲↲↲Zomers ML, Van Thiel GJMW, Hartogh ID, Van den Berg V, Leget C, Sachs APE, et al. 75 plussers met een doodswens zonder dat zij ernstig ziek zijn: wie zijn dat? Ned Tijdschr Geneeskd 2021;165:D5461.
- 6.↲Versteegh MM, Vermeulen KM, Evers SMAA, De Wit GA, Prenger R, Stolk EA. Dutch tariff for the five-level version of EQ-5D. Value Health 2016;19:343-52.
- 7.↲Spinhoven PH, Ormel J, Sloekers PPA, Kempen GIJM, Speckens AEM, Van Hemert AM. A validation of the Hospital Anxiety and Depression Scale (HADS) in different groups of Dutch subjects. Psychol Med 1997;27:363-70.
- 8.↲Uncapher H, Areán PA. Physicians are less willing to treat suicidal ideation in older patients. J Am Geriatr Soc 2000;48:188-92.
- 9.↲Den Hartogh GA. Voltooid leven en de grenzen van het medisch domein. TVGR 2021;45:5-14.
- 10.↲Polihronis C, Cloutier P, Kaur J, Skinner R, Cappelli M. What’s the harm in asking? A systematic review and meta-analysis on the risks of asking about suicide-related behaviors and self-harm with quality appraisal. Arch Suicide Res 2020;25:1-23.